Ordinary Meeting of Council
Wednesday 25 September 2019
4.00 pm
Council Chambers
209 Comur Street, Yass
|
PRAYER:
All Stand:
Mayor: Let us be still and remember the presence of God. As we commence our meeting let us together pray for guidance and help.
All say together:
Almighty God, we ask your blessing upon this Council.
Direct and prosper our deliberations to the true welfare of Australia and the people of Yass Valley Amen.
|
FUTURE MEETINGS
|
October 2019
Wednesday 23rd 4.00pm Ordinary Meeting of Council
|
Ordinary Meeting of Council
Open Forum Page No.
Acknowledgement of Country
I acknowledege that we are meeting on the ancestral land of the Ngunnawal people. I recognise the Ngunnawal as the traditional custodians and pay respect to the Elders of the community and their descendants.
1. Prayer
2. Apologies
3. Declaration of Pecuniary Interests/Special Disclosures
4. Confirmation of Minutes
Minutes of Ordinary Council Meeting held on 28 August 2019................................................ 5
6. Director of Planning Reports
6.1 Planning Proposal - 2402 Sutton Road, Sutton...................................................................... 28
6.2 Aboriginal Land Claims - Requests for Information................................................................ 34
6.3 Development Application No DA180157 - Primitive Campground, Gundaroo Park, 70 Cork Street, Gundaroo........................................................................................................................... 45
7. Director of Engineering Reports
7.1 Tender No YVC.PG.04.2019 - Walker Park Level 2 Sports Lighting Upgrade............................ 98
7.2 Tender No YVC.BS.05.2019 - Provision of Caravan Park Management Services..................... 100
8. Director of Finance & Corporate Reports
8.1 Investment and Borrowings Report.................................................................................... 101
9.1 Community Engagement Strategy...................................................................................... 107
9.2 Liberty Theatre, Comur Street, Yass - Offer to Purchase...................................................... 147
9.3 8 & 10 Crago Street, Yass - Offer to Purchase...................................................................... 154
10.1 Kerbside Bulky Goods and Revolve Centre.......................................................................... 159
11.1 Questions With Notice - Cr Geoff Frost............................................................................... 160
12. Minutes and Recommendations of Council Committees
12.1 Minutes of the Audit, Risk and Improvement Committee Held on 3 September 2019........... 163
12.2 Minutes of the Bango Wind Farm Community Consultative Committee held on 27 August 2019 175
Nil
Close of Meeting Time
Chris Berry
A/g GENERAL MANAGER
Minutes of the
Ordinary Meeting of Council
Wednesday 28 August 2019
4.00 pm
Council Chambers
209 Comur Street, Yass
Table of Contents
1. Prayer
2. Apologies
3. Declaration of Interest/Disclosures
4. Confirmation of Minutes
5. Mayoral Minute
6. Director of Planning Reports
6.1 2090 Sutton Road, Sutton Planning Proposal
6.2 Youth Council Terms of Reference
9.1 Probity Review - Liberty Theatre, Comur Street, Yass
7. Director of Engineering Reports
7.1 Renaming Graces Flat Road, Bowning
7.2 Expression of Interest - Council Administration Building, Comur Street, Yass
7.3 Sales and Purchase of Land - Reddall and MacDonald Streets, Yass
7.4 Update Report - Proposed Redevelopment of the Yass Swimming Pool
7.5 Lease Extension - 221 Comur Street
7.6 Yass Water Treatment Plant Upgrade Project - Preparation of Detailed Design and Business Case
8. Director of Finance & Corporate Reports
8.1 Six Monthly Reporting on the 2017/18- 2020/21 Delivery Program and 2018/2019 Operational Plan
8.2 Draft 2018/19 Annual Financial Statements
8.3 Revotes from 2018/19 to 2019/20
8.4 Investment and Borrowings Report
8.5 Petitions Policy
8.5A Petitions Policy – SUPPLEMENTARY REPORT
8.6 Procurement Policy
9. General Manager Reports
9.2 Code of Conduct Reviewers
9.3 Hume Park Lease
9.4 Aboriginal Consultative Committee Nominations
10. Notice of Motion
11. Questions with Notice
12. Minutes and Recommendations of Council Committees
12.1 Minutes of the Country Mayors Association Meeting held on 2 August 2019
12.2 Minutes of the Canberra Region Joint Organisation meeting held on 5 August 2019
12.3 Minutes of Youth Council held on 15 August 2019
12.4 Minutes of the Aboriginal Consultative Committee held on 13 August 2019
12.5 Minutes of the Traffic Management Committee held on 7 August 2019
13. Confidential Matters
13.1 Lease Renewal - 221 Comur Street
13.2 Aboriginal Consultative Committee Nominations
13.3 Yass Water Treatement Plant Upgrade Project - Preparation of Detailed Design and Business Case
13.4 Expression of Interest - Council Administration Building, Comur Street, Yass
Presentations to Council – Items on the Meeting Agenda
6.1 2090 Sutton Road, Sutton Planning Proposal
· Robert Kidson
· Elizabeth Slapp
8.1 Six Monthly Reporting on the 2017/18-2020/21 Delivery Program and 2018/2019 Operational Plan
· Janno Scanes
Council Meeting - The Mayor declared the meeting open at 4.27 pm.
Present
Councillors Rowena Abbey, Mayor, in the chair, Cecil Burgess, Geoff Frost, Nathan Furry, Allison Harker, Jasmin Jones, Michael McManus, Mike Reid and Kim Turner.
Also present were the Acting General Manager – Chris Berry, Director of Engineering – Stan Robb, and Corporate Planning & Executive Support Officer – Shirree Garland.
Acknowledgement of Country
1. Prayer
2. Apologies
Nil
3. Declaration of Interest/Disclosures
Councillor Jones declared a significant, non-pecuniary conflict of interest in Item 6.2 Youth Council Terms of Reference and stated that she believed her interest would preclude her from voting.
Reason: Councillor Jones declared an interest as a family member is the new Chair of Committee.
Councillor Jones declared a non-significant, non-pecuniary conflict of interest in Item 91 Probity Review – Liberty Theatre, Comur Street, Yass and stated that she did not believe her interest would preclude her from voting.
Reason: Councillor Jones declared an interest as for transparency she met with the vendors prior to the offer of sale, received emails and phone calls regarding the site from the vendors as well.
Councillor Jones declared a non-significant, non-pecuniary conflict of interest in Item 12.3 Minutes of Youth Council held on 15 August 2019 and stated that she did not believe her interest would preclude her from voting.
Reason: Councillor Jones declared an interest as a family member is also a Committee member and the report is only for noting.
Councillor Abbey declared a significant, pecuniary conflict of interest in Item 13.4 Expression of Interest – Council Administration Building, Comur Street, Yass and stated that she believed her interest would preclude her from voting.
Reason: Councillor Abbey declared an interest as she has a business relationship with one of the proponents.
Councillor Furry declared a non-significant, non-pecuniary conflict of interest in Item 9.1 Probity Review – Liberty Theatre, Comur Street, Yass and stated that he did not believe his interest would preclude him from voting.
Reason: Councillor Furry declared an interest as he is a member of Yass Repertory.
Councillor Turner declared a non-significant, non-pecuniary conflict of interest in Item 9.1 Probity Review – Liberty Theatre, Comur Street, Yass and stated that he did not believe his interest would preclude him from voting.
Reason: Councillor Turner declared an interest as he has been a long term member of Yass Repertory Society (tenant of Liberty Theatre) and is wife is the Coordinator of “Friends of the Liberty”.
4. Confirmation of Minutes
|
RESOLVED that the minutes of the Ordinary Council Meeting held on 24 July 2019 covered by page numbers 1-10 inclusive and resolution numbers 157-169 inclusive, copies of which had been circulated to all Councillors, be taken as read and confirmed. (Turner/Furry) 170 |
FOR: Councillors R Abbey, C Burgess, G Frost, N Furry, A Harker, J Jones, M McManus, M Reid and K Turner
AGAINST: Nil
5. Mayoral Minute
Nil
6. Director of Planning Reports
|
6.1 2090 Sutton Road, Sutton Planning Proposal
|
|
SUMMARY Advising of the outcomes of agency and community consultation for a Planning Proposal seeking an amendment to the Yass Valley Local Environmental Plan (LEP) 2013.
|
|
RESOLVED that : 1. The Planning Proposal for 2090 Sutton Road, Sutton be endorsed as exhibited and modified (as per attached plan) so the proposed RU5 Village zone does not extend any further than the existing RU5 Village zone within the village. 2. The modified Planning Proposal be forwarded to the Minister for Planning to request the amendment to be made to the Yass Valley LEP 2013. (Jones/Furry) 171 |
FOR: Councillors R Abbey, C Burgess, G Frost, N Furry, A Harker, J Jones, M McManus, M Reid and K Turner
AGAINST: Nil
At 04:44 pm Councillor Jones left the Chambers.
|
6.2 Youth Council Terms of Reference
|
|
SUMMARY The Terms of Reference for Youth Council have been reviewed, revised and endorsed by Youth Council and are recommended for adoption by Council.
|
|
RESOLVED that the revised Terms of Reference for Youth Council be adopted. (Furry/Reid) 172 |
FOR: Councillors R Abbey, C Burgess, G Frost, N Furry, A Harker, M McManus, M Reid and K Turner
AGAINST: Nil
At 04:46 pm Councillor Jones returned to the Chambers.
|
Motion |
|
RESOLVED that Item 9.1 Probity Review – Liberty Theatre, Comur Street, Yass, be dealt with prior to the first item of the Director of Engineering Reports. (Frost/Jones) 173 |
FOR: Councillors R Abbey, C Burgess, G Frost, N Furry, A Harker, J Jones, M McManus, M Reid and K Turner
AGAINST: Nil
|
9.1 Probity Review - Liberty Theatre, Comur Street, Yass
|
|
SUMMARY Providing the report of Independent Probity advisers O’Connor Marsden & Associates (OCM) containing their findings and recommendations pursuant to their examination of Council’s response to a proposal to purchase a property known as Liberty Theatre, Comur Street, Yass.
|
|
RESOLVED that :
1. The findings and recommendations contained in the OCM Report be accepted. 2. A fresh First Pass Assessment of the proposal to purchase the Liberty Theatre be prepared. 3. An independent review of this fresh First Pass Assessment be undertaken. 4. No action be taken in relation to a Community Forum until the fresh First Pass Assessment has been considered by Council and the need for such a Forum be considered in light of the fresh First Pass Assessment. 5. Any direct contact between the vendors and Councillors on the purchase of the Liberty Theatre be limited until after the fresh First Pass Assessment has been considered by Council. 6. An independent Ombudsman service (or similar) be engaged to review the complaints by the property owners that do not relate to the Liberty Theatre. 7. The preparation of an Asset Management Plan be commenced in the 2019/20 financial year. 8. The decision making flowchart for Unique or Unsolicited Proposals be used for consideration in any future proposals. (Jones/Frost) 174 |
FOR: Councillors R Abbey, C Burgess, G Frost, N Furry, A Harker, J Jones, M McManus, M Reid and K Turner
AGAINST: Nil
7. Director of Engineering Reports
|
7.1 Renaming Graces Flat Road, Bowning
|
|
SUMMARY A request to have part of Graces Flat Road renamed.
|
|
RESOLVED that Council not support the request to rename a section of Graces Flat Road west of ‘Tannoch Brae’ on the grounds that it provides no strategic benefit versus costs and sets an undesirable precedent. (Jones/Reid) 175 |
FOR: Councillors R Abbey, C Burgess, G Frost, N Furry, A Harker, J Jones, M McManus, M Reid and K Turner
AGAINST: Nil
|
7.2 Expression of Interest - Council Administration Building, Comur Street, Yass
|
|
SUMMARY Providing an update on the Expression of Interest for the redevelopment of Council’s Administration Building and a recommended course of action.
|
|
RESOLVED that this item of the Director Engineering Report be classified as Confidential in accordance with Section 10A(2)(d)(i) of the Local Government Act 1993, which permits the meeting to be closed to the public relating to commercial information of a confidential nature that would, if disclosed, prejudice the position of the person who supplied it. (Furry/Reid) 176 |
FOR: Councillors R Abbey, C Burgess, G Frost, N Furry, A Harker, J Jones, M McManus, M Reid and K Turner
AGAINST: Nil
|
7.3 Sales and Purchase of Land - Reddall and MacDonald Streets, Yass
|
|
SUMMARY Presenting two requests from persons within the community in regards to land and/or buildings.
|
|
RESOLVED that : 1. The sale of a portion of road reserve in Reddall Street to the adjacent landowner of 55 Glebe Street, Yass not be pursued at this stage. 2. An examination of the stormwater catchment in the vicinity of Reddall Street be undertaken as part of the completion of the Yass Flood Risk Management Plan. 3. The acquisition of the property at 1-5 MacDonald Street, Yass not be pursued at this time. (Jones/Reid) 177 |
FOR: Councillors R Abbey, C Burgess, G Frost, N Furry, A Harker, J Jones, M McManus, M Reid and K Turner
AGAINST: Nil
|
Motion |
|
RESOLVED that the speed zone adjacent to the new building in Reddall Street be reviewed through the Traffic Management Committee. (McManus/Furry) 178 |
FOR: Councillors R Abbey, C Burgess, G Frost, N Furry, A Harker, J Jones, M McManus, M Reid and K Turner
AGAINST: Nil
|
7.4 Update Report - Proposed Redevelopment of the Yass Swimming Pool
|
|
SUMMARY Advising on the outcomes of a concept development report for the possible redevelopment of the Yass Swimming Pool.
|
|
RESOLVED that : 1. Feedback from the Yass Valley community be sought on the proposed development of the Yass Swimming Pool based on Option 3 in this report, including the anticipated construction staging and ongoing operational costs, on the basis that Council recognises that it does not currently have the financial capacity to deliver such a project without significant external grants or loan funding. 2. Following this consultation, the proposed improvements to the Yass Swimming Pool and the associated financial impacts, be considered in the development of the 2020/21 budget. 3. The Yass Valley community be given a further opportunity to provide feedback on this proposal through the annual community forums. 4. External funding opportunities be sought to undertake the refurbishment of the Yass Swimming Pool. (Jones/Furry) 179 |
FOR: Councillors R Abbey, C Burgess, G Frost, N Furry, A Harker, J Jones, M McManus, M Reid and K Turner
AGAINST: Nil
|
7.5 Lease Extension - 221 Comur Street
|
|
SUMMARY To consider a request for a renewal to the lease being for the workshop and stores section of the building at 221 Comur Street, Yass.
|
|
RESOLVED that this item of the Director of Engineering Report be classified as Confidential in accordance with Section 10A(2)(d)(i) of the Local Government Act 1993, which permits the meeting to be closed to the public relating to commercial information of a confidential nature that would, if disclosed, prejudice the position of the person who supplied it. (Furry/Reid) 180 |
FOR: Councillors R Abbey, C Burgess, G Frost, N Furry, A Harker, J Jones, M McManus, M Reid and K Turner
AGAINST: Nil
|
7.6 Yass Water Treatment Plant Upgrade Project - Preparation of Detailed Design and Business Case
|
|
SUMMARY In December 2018 Council determined to accept the grant of $1,200,000 for preparing a detailed design and final business case under the State Government’s Restart NSW Housing Acceleration Fund for the Yass Murrumbateman – Water Quality Improvement Project. This report provides advice on the submission of tenders for the ‘Yass Water Treatment Plant Upgrade Project – Preparation of Detailed Design and Business Case’.
|
|
RESOLVED that this item of the Director Engineering Report be classified as Confidential in accordance with Section 10A(2)(d)(i) of the Local Government Act 1993, which permits the meeting to be closed to the public relating to commercial information of a confidential nature that would, if disclosed, prejudice the position of the person who supplied it. (Furry/Reid) 181 |
FOR: Councillors R Abbey, C Burgess, G Frost, N Furry, A Harker, J Jones, M McManus, M Reid and K Turner
AGAINST: Nil
8. Director of Finance & Corporate Reports
|
8.1 Six Monthly Reporting on the 2017/18- 2020/21 Delivery Program and 2018/2019 Operational Plan
|
|
SUMMARY In line with the Integrated Planning and Reporting Framework, Council is required to prepare six monthly reporting on progress against the actions and activities identified in its Delivery Program and Operational Plan. This report contains the status of actions and activities undertaken for the period 1 January 2019 to 30 June 2019. This report will be placed on Council’s website.
|
|
RESOLVED that the six monthly Progress Report for the 2017/18 – 2020/21 Delivery Program and 2018/19 Operational Plan for the period 1 January 2019 to 30 June 2019 be noted. (Furry/Turner) 182 |
FOR: Councillors R Abbey, C Burgess, G Frost, N Furry, A Harker, J Jones, M McManus, M Reid and K Turner
AGAINST: Nil
|
8.2 Draft 2018/19 Annual Financial Statements
|
|
SUMMARY In accordance with s413 Local Government Act 1993, approval is sought to refer the Draft 2018/19 Annual Financial Statements to Council’s external auditor.
|
|
RESOLVED that: 1. The Draft 2018/19 Annual Financial Statements be referred to Council’s auditor when completed. 2. The Statement of Councillors and Management be signed in accordance with sections 413 (1), (2) and (3) Local Government Act 1993. (Turner/Furry) 183 |
FOR: Councillors R Abbey, C Burgess, G Frost, N Furry, A Harker, J Jones, M McManus, M Reid and K Turner
AGAINST: Nil
|
8.3 Revotes from 2018/19 to 2019/20
|
|
SUMMARY To submit proposed revotes and project costs to be carried forward from 2018/19 to the new financial year 2019/20.
|
|
RESOLVED that the budgets detailed in Attachment A from 2018/19 to 2019/20 be revoted. (Furry/Reid) 184 |
FOR: Councillors R Abbey, C Burgess, G Frost, N Furry, A Harker, J Jones, M McManus, M Reid and K Turner
AGAINST: Nil
|
8.4 Investment and Borrowings Report
|
|
SUMMARY In accordance with clause 212 Local Government (General) Regulation 2005, this report provides a summary of Council’s investments as at 31 July 2019. In accordance with paragraph (1)(b), it can be certified that the investments listed have been made in accordance with the Act, the Regulations and Council’s Investment Policy.
|
|
RESOLVED that Investment Report as at 31 July 2019 be received and it be noted that the summary has been prepared in accordance with the Act, the Regulations and Council’s Investment Policy. (Furry/Reid) 185 |
FOR: Councillors R Abbey, C Burgess, G Frost, N Furry, A Harker, J Jones, M McManus, M Reid and K Turner
AGAINST: Nil
|
|
|
SUMMARY At its meeting held on 26 June 2019 Council resolved to place a draft Petitions Policy on public exhibition for 28 days and adopt it if no significant submissions were made. One submission and one email (that contained questions about the policy) were received. Both ostensibly related to setting a minimum number of petitioners for a petition to Council to be valid.
|
|
MOTION That Councillor Frost’s suggested amendments be included in the Petitions Policy. (Frost/ MOTION LAPSED |
|
RESOLVED that : 1. The minimum number of petitioners required for a petition to be valid under the operation of the Petitions Policy be ten persons. 2. The Petitions Policy be adopted. (Furry/Jones) 186 |
FOR: Councillors R Abbey, C Burgess, N Furry, A Harker, J Jones, M McManus, M Reid and K Turner
AGAINST: Councillor G Frost
|
8.5A Petitions Policy – SUPPLEMENTARY REPORT
|
|
SUMMARY To present a supplementary report in relation to the draft Petitions Policy.
|
|
RESOLVED that the supplementary report be noted. (Furry/Jones) 187 |
FOR: Councillors R Abbey, C Burgess, G Frost, N Furry, A Harker, J Jones, M McManus, M Reid and K Turner
AGAINST: Nil
|
|
|
SUMMARY To present a review of Procurement Policy in line with recent changes to Legislation.
|
|
RESOLVED that the revised Procurement Policy be placed on public exhibition for 28 days and adopted if no significant submissions received. (Furry/Reid) 188 |
FOR: Councillors R Abbey, C Burgess, G Frost, N Furry, A Harker, J Jones, M McManus, M Reid and K Turner
AGAINST: Nil
9. General Manager Reports
|
|
|
SUMMARY To present a panel of conduct reviewers for adoption under the Procedures for the Administration of the Model Code of Conduct for Local Councils in NSW.
|
|
RESOLVED that the following entities from the CRJO Panel of Conduct Reviewers be adopted as the Conduct Review Panel for Yass Valley Council until 30 June 2022: · Echidna Associates · Meehan &Meehan · Applied Integrity Solutions · Train Reaction · Sinc Solutions · Centium · O’Connor Marsden · Aust Workplace Training · Weir Consulting · Mediate Today · Nemisis Consultancy Group · Redenbach Lee Lawyers (Turner/Furry) 189 |
FOR: Councillors R Abbey, C Burgess, G Frost, N Furry, A Harker, J Jones, M McManus, M Reid and K Turner
AGAINST: Nil
|
|
|
SUMMARY To provide an update on the progress with the preparation of a new lease for Hume Park. |
|
RESOLVED that the new lease for Hume Park be signed once the necessary documentation has been finalised. (Turner/Furry) 190 |
FOR: Councillors R Abbey, C Burgess, G Frost, N Furry, A Harker, J Jones, M McManus, M Reid and K Turner
AGAINST: Nil
|
9.4 Aboriginal Consultative Committee Nominations
|
|
SUMMARY Nominations received to become a member of the Aboriginal Consultative Committee. |
|
RESOLVED that item is classified CONFIDENTIAL in accordance with Section 10A(2)(a) of the Local Government Act 1993, which permits the meeting to be closed to the public for personnel matters concerning particular individuals (other than councillors). (Turner/Furry) 191 |
FOR: Councillors R Abbey, C Burgess, G Frost, N Furry, A Harker, J Jones, M McManus, M Reid and K Turner
AGAINST: Nil
10. Notice of Motion
Nil
11. Questions with Notice
Nil
12. Minutes and Recommendations of Council Committees
|
12.1 Minutes of the Country Mayors Association Meeting held on 2 August 2019
|
|
RESOLVED that the Minutes of the Country Mayors Association Meeting held on 2 August 2019 be noted. (Furry/Harker) 192 |
FOR: Councillors R Abbey, C Burgess, G Frost, N Furry, A Harker, J Jones, M McManus, M Reid and K Turner
AGAINST: Nil
|
12.2 Minutes of the Canberra Region Joint Organisation meeting held on 5 August 2019
|
|
RESOLVED that the Minutes of the Canberra Region Joint Organisation meeting held on 5 August 2019 be noted. (Reid/Harker) 193 |
FOR: Councillors R Abbey, C Burgess, G Frost, N Furry, A Harker, J Jones, M McManus, M Reid and K Turner
AGAINST: Nil
|
12.3 Minutes of Youth Council held on 15 August 2019
|
|
RESOLVED that the minutes of the Youth Council meeting held on 15 August 2019 be noted. (Furry/Reid) 194 |
FOR: Councillors R Abbey, C Burgess, G Frost, N Furry, A Harker, J Jones, M McManus, M Reid and K Turner
AGAINST: Nil
|
12.4 Minutes of the Aboriginal Consultative Committee held on 13 August 2019
|
|
RESOLVED that: 1. The minutes of the Aboriginal Consultative Committee meeting held on 13 August 2019 be noted and the following recommendation be adopted: Item 6 General Business That Council be asked to provide written advice to the Committee regarding: · Whether the processes and consultation guidelines prescribed by the Office of Environment & Heritage were followed in preparing the Cultural Heritage Due Diligence Assessment of the Yass to Murrumbateman Pipeline Project · The actions taken to address Aboriginal heritage issues in the course of completing the assessment · Any development proposed for the area bounded by Therry Street, Meehan Street and the Yass River 2. Cr Turner be appointed the Chair of the Aboriginal Consultative Committee for the remainder of the current term of Council to replace Cr McManus. (McManus/Reid) 195 |
FOR: Councillors R Abbey, C Burgess, G Frost, N Furry, A Harker, J Jones, M McManus, M Reid and K Turner
AGAINST: Nil
|
12.5 Minutes of the Traffic Management Committee held on 7 August 2019
|
|
RESOLVED that the Committee Minutes of the Traffic Management Committee meeting held on 7 August 2019 noted and the following recommendation be adopted: Item 9.4 2019 Murrumbateman Field Day That the 2019 Murrumbateman Field Day event and its associated management plans, procedures, plans etc be approved subject to the following conditions: · The event organiser shall supply Council with a copy of their public risk insurance for at least $20m which notes Yass Valley Council, NSW Police Force and the Road and Maritime Services (RMS) as interested parties · The event organiser shall implement the Traffic Control Plan (TCP) prepared by Territory Traffic Engineering · Event marshals, event participants etc. will at all times obey the provisions of NSW Transport Legislation · Event organisers, event marshals, parking marshals, event participants etc. shall ensure vehicles entering the site are parked asap to minimise any vehicle back logs and queuing on Murrumbateman Road · All entrances/exits to the site are to be clearly and prominently marked · Event marshals and/or parking marshals shall ensure vehicles entering the site have priority over vehicles exiting the site to minimise queuing · The event organiser is to arrange for a RMS Road Occupancy Licence and Speed Zone Authorisation for the Barton Highway · The event organiser is to arrange the supply and installation/removal of appropriate signs etc. identified in the TCP. All personnel involved must be appropriate accredited · Event organisers shall comply with the above conditions and the undertakings in its submission. Failure to comply will immediately void this approval. (Jones/Reid) 196 |
FOR: Councillors R Abbey, C Burgess, G Frost, N Furry, A Harker, J Jones, M McManus, M Reid and K Turner
AGAINST: Nil
13. Confidential Matters
|
RESOLVED that pursuant to Section 10A of the Local Government Act, 1993 the following items on the agenda be classified as CONFIDENTIAL and considered in the Closed Meeting of Council in accordance with Section 10A(2) of the Local Government Act for the reasons as specified: 13.1 Lease Renewal - 221 Comur Street Item 13.1 is confidential in accordance with section s10(A)(2)(di) of the Local Government Act because it contains commercial information of a confidential nature that would, if disclosed prejudice the commercial position of the person who supplied it and discussion of the matter in an open meeting would be, on balance, contrary to the public interest. 13.2 Aboriginal Consultative Committee Nominations Item 13.2 is confidential in accordance with section s10(A)(2)(a) of the Local Government Act because it contains personnel matters concerning particular individuals (other than councillors) and discussion of the matter in an open meeting would be, on balance, contrary to the public interest. 13.3 Yass Water Treatment Plant Upgrade Project - Preparation of Detailed Design and Business Case Item 13.3 is confidential in accordance with section s10(A)(2)(di) of the Local Government Act because it contains commercial information of a confidential nature that would, if disclosed prejudice the commercial position of the person who supplied it and discussion of the matter in an open meeting would be, on balance, contrary to the public interest. 13.4 Expression of Interest - Council Administration Building, Comur Street, Yass Item 13.4 is confidential in accordance with section s10(A)(2)(di) of the Local Government Act because it contains commercial information of a confidential nature that would, if disclosed prejudice the commercial position of the person who supplied it and discussion of the matter in an open meeting would be, on balance, contrary to the public interest. (Burgess/Harker) 197 |
FOR: Councillors R Abbey, C Burgess, G Frost, N Furry, A Harker, J Jones, M McManus, M Reid and K Turner
AGAINST: Nil
Closed Council commenced at 6.01 pm.
|
13.1 Lease Renewal - 221 Comur Street
|
|
SUMMARY To consider a request for a renewal to the lease of the workshop, administration/stores section of the building at 221 Comur Street, Yass. |
|
RESOLVED that : 1. A new two year lease be established with a one year extension (at Council’s discretion) option with Maher Automotive (Steve Reginald George Maher and Kirsty Maher) for part of 221 Comur Street, Yass. 2. The annual rental be set at $35,023.20 pa (inclusive of GST) and adjusted annually by CPI from 1 July 2020. 3. The Mayor and General Manager be authorised to sign all legal documents associated with the lease. (McManus/Jones) 198 |
FOR: Councillors R Abbey, C Burgess, G Frost, N Furry, A Harker, J Jones, M McManus, M Reid and K Turner
AGAINST: Nil
|
13.2 Aboriginal Consultative Committee Nominations
|
||||
|
SUMMARY Nominations received to become a member of the Aboriginal Consultative Committee. |
||||
|
RESOLVED that the following nominations be adopted, in line with the number of delegates required as per the Terms of Reference of the Aboriginal Consultative Committee.
(Burgess/Harker) 199 |
FOR: Councillors R Abbey, C Burgess, G Frost, N Furry, A Harker, J Jones, M McManus, M Reid and K Turner
AGAINST: Nil
|
13.3 Yass Water Treatement Plant Upgrade Project - Preparation of Detailed Design and Business Case
|
|
SUMMARY In December 2018 Council determined to accept the grant of $1,200,000 for preparing a detailed design and final business case under the State Government’s Restart NSW Housing Acceleration Fund for the Yass Murrumbateman – Water Quality Improvement Project. This report provides advice on the submission of tenders for the ‘Yass Water Treatment Plant Upgrade Project – Preparation of Detailed Design and Business Case’. |
|
RESOLVED that the tender submitted by Hunter H2O Holdings Pty Ltd for the ‘Yass Water Treatment Plant Upgrade Project - Preparation of Details Design and Business Case’ (Contract No: YVC/ENG/WS/21) for a total cost of $880,782 (ex GST) be accepted in accordance with Hunter H2O Holdings Pty Ltd’s tender documentation, addenda, submission and subsequent clarifications. (Furry/McManus) 200 |
FOR: Councillors R Abbey, C Burgess, G Frost, N Furry, A Harker, J Jones, M McManus, M Reid and K Turner
AGAINST: Nil
At 06:15 pm Councillor Abbey left the Chambers.
Cr Furry, Deputy Mayor took the Chair.
|
13.4 Expression of Interest - Council Administration Building, Comur Street, Yass
|
|
SUMMARY To provide an update on the Expression of Interest for the redevelopment of Council’s Administration Building and a recommended course of action. |
|
RESOLVED that : 1. The current EOI process for the Council Administration Buildings be abandoned. 2. The EOI respondents be thanked for their submissions and advised that Council is abandoning the current EOI process. 3. Further short and long term options continue to be explored for Councillor and staff accommodation. (Turner/Reid) 201 |
FOR: Councillors C Burgess, G Frost, N Furry, A Harker, J Jones, M McManus, M Reid and K Turner
AGAINST: Nil
At 06:19 pm Councillor Abbey returned to the Chambers.
|
RESOLVED that the meeting move into Open Council. (Turner/Furry) 202 |
FOR: Councillors R Abbey, C Burgess, G Frost, N Furry, A Harker, J Jones, M McManus, M Reid and K Turner
AGAINST: Nil
Open Council resumed at 6.20 pm.
|
RESOLVED that the recommendations in Closed Council be adopted. (McManus/Harker) 203 |
FOR: Councillors R Abbey, C Burgess, G Frost, N Furry, A Harker, J Jones, M McManus, M Reid and K Turner
AGAINST: Nil
The
meeting closed at 6.21 pm.
ATTACHMENT ITEM
6.1
ATTACHMENT ITEM 8.3


Ordinary Council Meeting 25 September 2019
6.1 Planning Proposal - 2402 Sutton Road, Sutton
SUMMARY
To present a report on a draft Planning Proposal seeking an amendment to the Yass Valley LEP 2013 by amending the land use zoning and minimum lot size of land at 2402 Sutton Road, Sutton. It is recommended that the proposal be submitted for a Gateway Determination.
|
That the Planning Proposal - 2402 Sutton Road, Sutton (PP-2019-02) be endorsed and forwarded to the Minister for Planning to request a Gateway Determination pursuant to s3.34 of the Environmental Planning & Assessment Act 1979.
|
Financial IMPLICATIONS
Resources for planning proposal assessment are provided for in the current Operational Plan.
POlicy & Legislation
· Environmental Planning & Assessment Act 1979
· South East and Tablelands Regional Plan
· Yass Valley Local Environmental Plan 2013
· Yass Valley Settlement Strategy 2017
· Sutton Village Masterplan 2017
· Sutton Flood Study & Risk Management Plan 2016
REPORT
1. Introduction
The Sutton Village Masterplan was adopted in December 2017 and set a framework for the consideration of future development surrounding the village given the number of enquiries from various landowners. The Masterplan identified land that would be considered for rezoning together with suggested zones. It also reinforced a minimum lot size of 5,000m2 for new areas given reticulated sewerage is not provided, nor planned to be by Council. The spatial map of the Masterplan is shown in Attachment A.
2. Planning Proposal
A draft Planning Proposal has been lodged for 2402 Sutton Road, Sutton requesting an amendment to the Yass Valley LEP 2013 specifically the land use zoning and minimum lot size of the site.
The site has an area of approximately 30ha and is located to the north of Sutton Village. The site is an irregular wedge shape with its eastern boundary abutting McLaughlins Creek, western boundary fronting Sutton Road and tributary of Yass River is to the north. The site has a number of existing buildings/structures located adjacent to the Sutton Road.
The site is primarily used for hay making and therefore does not have any significant biodiversity values. The site has some mature trees including Elm, Poplar, Pine, Cyprus and remnants of an orchard. The Sutton Flood Study & Flood Risk Management Plan 2016 identified the northern part of the site and along McLaughlins Creek as being within a high flood risk area. The confluence of the Yass River with McLaughlins Creek is located adjacent to the north-eastern corner of the site. Most of the central area of land is identified as low flood risk which is mostly suitable for residential development. The subject land is also identified on the Riparian Land, Watercourse and Groundwater Vulnerability Map within the Yass Valley LEP 2013.
The site is currently zoned ‘RU1 Primary Production’, with a minimum lot size of 40ha. The draft Planning Proposal is intended to introduce the following amendments (refer Attachment B):
· Amending the land use zones to part ‘R2 Low Density Residential’ and part ‘E4 Environmental Living’
· Amending the minimum lot size standards to 5,000m2 (for the ‘R2 Low Density Residential’ zone) and 2.5 ha (for the ‘E4 Environmental Living’ zone
Based on the zones and lot sizes requested, there would be a potential maximum yield of approximately 28 lots, although the number is likely to be less once flood constraints are addressed.
2.1 Flood Hazard
The Sutton Floodplain Risk Management Study & Plan 2016 was adopted in late 2016. The eastern boundary of the site along McLaughlins Creek and the tributary on the northern boundary of the site are identified as being within a high flood risk area.
This land is proposed to be zoned ‘E4 Environmental Living’ with a minimum lot size of 2.5 ha to recognise the constraints associated with the watercourses and associated flooding risk. The larger lot size would also enable sufficient area to accommodate a dwelling and on-site sewerage management systems outside the High and Medium Risk areas. The conceptual layout does indicate lots within the ‘E4 Environmental Living’ zone which may not be suitable upon further detailed assessment due to the extent of land within the Medium Risk area. Limitations on the number of lots adjacent to the creek would also restrict additional riparian rights.
Much of the central part of the site is identified as having a low flood risk and is considered suitable for the residential development. This area is proposed to be zoned ‘R2 Low Density Residential’ with a minimum lot size of 5,000m2.
Although the impact of flooding has been considered in defining the zoning and minimum lot size, any other required flood mitigation measures (e.g. mounding for onsite sewerage management systems) would be considered in detail at the development assessment stage. The submitted Land Capability Assessment indicates that it will be possible to ensure a subdivision layout which will allow building envelopes on land above the 1% AEP flood level. It is also proposed to further mitigate flood risk with Water Sensitive Urban Design and stormwater pit and pipe design responses. Further detail on the potential design of these responses will be required post Gateway Determination or as part of the development application as appropriate.
2.2 Ecological Values
A flora and fauna assessment for the site has been completed. No significant biodiversity or ecological values were found on the site.
Some mature trees including Elm, Poplar, Pine, Cyprus and remnant of an orchard are currently present along the site boundaries and in particular within the existing structures adjacent to Sutton Road. The site has historically been used for cultivation and grazing purposes.
Riparian vegetation present in the McLaughlins Creek (e.g. Cumbungi) may provide some habitat, but could also exacerbate flooding in extreme flood events.
2.3 Aboriginal Heritage
A previous due diligence assessment was undertaken in 2014 for the site. The archaeological field survey identified six stone artefacts and three areas of Potential Archaeological Deposits (PADs).
The nearby subsistence resources and the flat, slightly elevated location adjacent to the river and creek is likely to have attracted Aboriginal groups to the site. It acknowledges that the historical agricultural use of the land, including ploughing would have disturbed artefacts within the upper 250mm of soil, but archaeological items may remain below this.
As the three PADs are located on higher land above McLaughlins Creek, they are likely to be impacted by the proposed development. The report advised that an Aboriginal Heritage Impact Permit will be required and recommends the preparation of a heritage strategy for artefact collection and sub-surface test excavation investigations to determine the presence, nature and extent of archaeological sites. Two of the three sites appear to be located within the area proposed to be zoned ‘E4 Environmental Living’. It appears that the report’s recommendations have not been considered in the development of the concept plan (e.g. PAD 1 appears to be located in area proposed to be located outside the high and medium flood risk areas indicated as suitable for building). However the more detailed subdivision design can be undertaken as part of the Development Application process following any rezoning.
None of the existing structures on the site are considered to have local European Heritage significance.
3. Strategic Planning Assessment
The draft Planning Proposal is consistent with the South East & Tablelands Regional Plan, which acknowledges the demand for new housing being driven by the proximity to the ACT. It also encourages new settlements as extensions of local centres, and highlights the need to consider servicing and access issues. As Sutton is an existing local centre, this draft Planning Proposal seeks to consider the existing settlement, while the proposed zoning and lot sizes reflect the constraints of the site.
The Yass Valley Settlement Strategy was prepared in light of the Regional Plan and includes specific recommendations for Sutton. These include no significant development of Sutton, with additional growth limited to 150 lots, being consistent with the Sutton Masterplan. The adopted Settlement Strategy has been endorsed by the Department of Planning, Industry & Environment (DPIE).
The Sutton Village Masterplan includes part of this site, and identifies potential areas for ‘R2 Low Density Residential’ development with a minimum lot size of 5,000m2 and land mainly along the McLaughlins Creek and north of the site to be zoned ‘E4 Environmental Living’ with a minimum lot size of 2.5ha considering the site constraints.
The draft Planning Proposal is generally consistent with the adopted Masterplan. The proposed zone boundaries are a refinement of those indicated in the Sutton Village Masterplan in response to analysis of the flood risks identified in the Sutton Floodplain Risk Management Study & Plan 2016.
4. Conclusion
The proposal is consistent with Council’s strategic planning for Sutton. The key constraints to development of the land are flooding and Aboriginal heritage. The proposed zones are generally reflective of these constraints and can be resolved through detailed subdivision design in the Development Application process should the rezoning be approved. It is recommended that the Planning Proposal be submitted to DPIE for a Gateway Determination.
Key Pillar 1. Our Environment
CSP Strategy EN4 - Maintain a balance between growth, development and environmental protection through sensible planning
Delivery Program Action EN4.1 - Ensure Council's statutory planning instruments are up to date and reflective of the community needs
Operational Plan Activity EN4.1.1 – Undertake ongoing strategic land use planning and reviews of existing instruments
ATTACHMENTS: a. Sutton Masterplan Map ⇩
b. Draft Planning Proposal Zoning ⇩
6.2 Aboriginal Land Claims - Requests for Information
SUMMARY
Under the Aboriginal Land Rights Act 1983 Crown Land not lawfully used or occupied or required for an essential public purpose or for residential land, is returned to Aboriginal people as compensation for past dispossession of their land.
As an organisation which may hold an interest in the land claimed, Council receives requests for information from the Department of Industry (Crown Lands & Water) both when these claims are lodged and when they are investigated.
An approved process is needed to ensure all relevant and available information is provided to the Department regarding parcels of land with significance to the local community. A procedure has been developed and is suitable for endorsement.
|
That the procedure for processing Aboriginal Land Claim information requests be adopted.
|
Financial IMPLICATIONS
Potential implications regarding change of ownership of land currently utilised for Council purposes.
POlicy & Legislation
· Aboriginal Land Rights Act 1983
· Crown Land Management Act 2016
· Local Government Act 1993
REPORT
1. Introduction
Under the Aboriginal Land Rights Act 1983 Crown Land not lawfully used or occupied or required for an essential public purpose or for residential land, is returned to Aboriginal people as compensation for past dispossession of their land.
Aboriginal Land Claims are different from Native Title Claims – a successful Aboriginal Land Claim results in the freehold ownership of the land being given to the Aboriginal Land Council who made the claim. A Native Title Claim gives the Native Title Holders the right to practice traditional activities on the land and prevents actions on the land which may interfere with the ability to do so, but does not change ownership of the land.
Lodging of an Aboriginal Land Claim creates an interest in the land. Prior to any future dealings in the land, consultation must be undertaken with the Department of Industry (Crown Lands & Water). Regardless of when an investigation is conducted the key date for the investigation is the date the claim is lodged.
Council is receiving increasingly frequent requests for information relating to Aboriginal Land Claims on Crown Land in Yass Valley. This has increased in volume as up to 30,000 unprocessed land claims exist in NSW and the Aboriginal Land Claim Investigation Unit within the Department has increased the number of staff working to process the backlog of claims.
To ensure all available information is provided to the Department regarding these claims an approved process is needed to ensure parcels of land with significance to the local community are given sufficient consideration.
2. Current Situation
Notification of Land Claims and requests for information are very specific. Information provided must demonstrate that Council, as a relevant authority, has documented evidence or holds an interest in the land at the date of claim that establishes:
· Lawful use or occupation
· Need or likely to be needed for an essential public purpose
A sample letter from the Department is included in Attachment A.
Examples of evidence supporting existing lawful use and occupation include:
· Copies of tenure documents (licences, leases, permits etc.)
· Receipts
· Rosters, sign in books, attendance sheets etc.
· Photographs taken at the time
· Documents that prove activity at the location
· Evidence of improvements made and/or maintenance undertaken
· Utilities bills
· Anything that establishes a presence upon the lands
· Diary entries
· Media material
Examples of evidence supporting the need or likely need for an essential public purpose:
· Government materials stating the lands are required for the essential public purpose
· Material illustrating a trajectory towards the land being developed for the essential public purpose
· Any documentation:
Relating to the development of the eland in general
Supporting the lack of development of the kind proposed
Showing the lack of other suitable lands in the area
Illustrating why the purpose proposed is important and indispensable
Proving that the intended use existed as at the date of claim lodgement
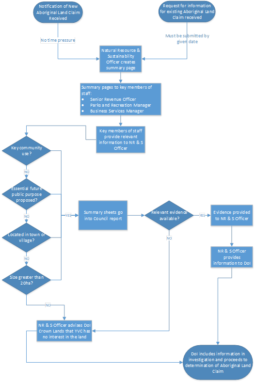
A Council approved procedure to deal with these requests is required as the final decision by the Department following assessment of an Aboriginal Land Claim may have a significant impact on the community. A suggested approach is to have a procedure which assists in decision making as to whether the claim on a parcel of land needs to be reviewed by Council, or should be processed by key members of staff.
Council receives requests when Aboriginal Land Claims are lodged and when being investigated. In the case of investigation, a time limit is placed on the submission of information by Council. In the case of notification, no immediate action is necessary. However, since the key date in the Claim is the date of lodgement, it would be beneficial to provide available information as soon as possible, while the information on the use of the site is current and more easily available.
3. Procedure for Reviewing Claims
A process for reviewing claims has been developed involving:
· Preparation of an information sheet on the land parcel containing lot number, location and any details easily available from Council systems (refer Attachment B). This will be provided to key staff such as Senior Revenue Officer, Parks & Recreation Manager and Business Services Manager.
· Using any information provided by the key staff to determine the response to the following questions:
Is the parcel of land used for a community purpose?
Is the parcel of land proposed or intended for an essential public purpose?
Is the parcel of land greater than 20ha in size?
Is the parcel of land within a village or town?
If the answer to any of the above questions is yes, claim/s will presented to Council for consideration to give the opportunity to provide any evidence or knowledge regarding the land parcels subject to the Claims. If the response to the question is no or if there is no evidence the Department will be advised that Council has no interest in the land.
The suggested process is outlined in the following diagram.
Strategic Direction
Key Pillar 5. Our Civic Leadership
CSP Strategy CL1 - Effect resourceful and respectful leadership and attentive representation of the community
Delivery Program Action CL1.4 - Be compliant, more efficient and effective
Operational Plan Activity CL1.4.2 - All regulated compliance is adhered to
ATTACHMENTS: a. Letter advising of new Aboriginal Land Claims ⇩
b. Example Summary Sheet

6.2 Aboriginal Land Claims - Requests for Information
Attachment a Letter advising of new Aboriginal Land Claims


Ordinary Council Meeting 25 September 2019
6.3 Development Application No DA180157 - Primitive Campground, Gundaroo Park, 70 Cork Street, Gundaroo
SUMMARY
To present the assessment of Development Application No. DA180157 for formalising the use of Gundaroo Park for the purposes of a primitive campground. The proposal is referred to Council as the application has attracted six submissions, four objecting or raising issues of concern and two providing full support. Approval is recommended.
|
That conditional Development Consent be issued for Development Application No. DA180157 for a primitive campground at Gundaroo Park, 70 Cork Street, Gundaroo |
FINANCIAL IMPLICATIONS
Resources for development assessment are provided for in the current Operational Plan.
POLICY & LEGISLATION
· Environmental Planning & Assessment Act 1979
· Environmental Planning & Assessment Regulation 2000
· Local Government Act 1993
· Local Government (Manufactured Home Estates, Caravan Parks, Camping Grounds and Moveable Dwellings) Regulation 2005
· State Environmental Planning Policy (Infrastructure) 2007
· Planning Circular PS 05-007 – Commencement of Updated Regulation for Caravan Parks and Moveable Dwellings
· Planning Circular PS 06-001 – Regulation of Camping Density in Primitive Camping Grounds
· Yass Shire DCP (Community Consultation)
· Application Assessment & Decision Making Policy
REPORT
1. Application Details
|
Date Received |
- |
6 December 2018 |
|
Land |
- |
Gundaroo Park, 70 Cork Street, Gundaroo |
|
Area |
- |
4.08ha |
|
Zoning |
- |
RE1 Public Recreation |
2. Site Description and Locality
The subject site is the Gundaroo Park located at 70 Cork Street, Gundaroo on the western edge of the village (refer Attachment A). The total area of the site is approximately 4ha and is zoned ‘RE1 Public Recreation’ under the Yass Valley LEP 2013. There are a number of existing buildings and associated infrastructure including a sporting oval, playground, amenities building, cricket nets, bike track, and community sheds within the site.
Gundaroo Park is bound by road reserves on all sides. Cork Street to the east formed, Lind Street to the north partially formed (providing local access only), and the road reserves to the south and west are primarily unformed. Dwellings are located on properties to the north, east and south.
The primary access to Gundaroo Park is via Cork Street, with a secondary access used for emergency purposes or large events via David Street/Gundaroo Terrace at the south-west corner. An unsealed internal access road loops around Gundaroo Park.
Throughout Gundaroo Park there are stands of vegetation and scattered trees, including some which are of considerable age as well as younger plantings and growth. There is a relatively continuous line of trees along the southern boundary, although some of these trees are deciduous and there are some gaps.
3. Background and Proposal
The Gundaroo Park has been operating as an informal primitive campground for more than 20 years. This has been with the knowledge of both Council and the Department of Primarily Industries – Crown Lands (DPI - Crown Lands), evident in successful grant applications.
The introduction of the Crown Lands Management Act 2016 has seen DPI - Crown Lands review the status of land uses occurring on various Crown Land, reserves and parks to ensure that the correct approvals are in place.
A Development Application has now been lodged which seeks approval for use of the Gundaroo Park as a primitive campground under the Local Government Act 1993 and Local Government (Manufactured Home Estates, Caravan Parks, Camping Grounds and Moveable Dwellings) Regulation 2005. The primitive campground is proposed to continue operating in fundamentally the same manner as it has been historically, subject to some additional measures and management changes which attempt to address any adverse impacts.
The Applicant has indicated that the campground attracts about 1,500 person nights per year, with an average of two individual sites (i.e. caravans/campervans/tents) per night. The peak period is over the Christmas school holidays and in autumn and spring. The Applicant has indicated the maximum number of individual sites is generally between 12 and 20, depending on the mix of caravans/campervans and tents. It has been proposed that the maximum number of individual sites allowed at the campground is 20, reflective of the peak.
The documentation supporting the proposal including the Applicant’s response to the submissions is included as Attachment B.
4. Public Exhibition
Public exhibition included notice to 14 nearby and neighbouring properties as well as the Gundaroo Community Association. Six submissions (refer Attachment C) were received, four outlined either an objection or raised issues of concerns, whilst two provided their full support.
The key issues raised in the submissions relate to:
· Compliance with the Local Government (Manufactured Home Estates, Caravan Parks, Camping Grounds and Moveable Dwellings) Regulation 2005
· Limited amenities and campground patrons using other parts of the site as a bathroom
· Noise, light and amenity impacts
· Campfires
· Management of the campground
· Waste
· Positive impacts
· Lease of David Street road reserve
5. Roads & Maritime Services (RMS)
The application was referred to the RMS as Cork Street is a classified road. The RMS response offered no objection to the proposal, subject to a requirement that the vehicular access to Gundaroo Park being:
· Constructed to accommodate the two way movement of vehicles likely to access the subject site
· Sealed for at least 10m from the edge of the seal of Cork Street
The existing driveway is currently unsealed and is not wide enough to accommodate the two-way movements of the largest vehicles (i.e. a motorhome). The driveway narrows at the site entry between two old pine trees to a width of a single vehicle (refer Attachment D). A driveway width which allows the movement of the largest vehicles would generally be a reasonable requirement off a classified road.
The driveway has been functioning adequately and the current width is not considered to represent a road safety risk given the low speed environment and the good sight distance. In this regard, requiring the driveway to be widened and removing the two trees to achieve this is not considered to be warranted for aesthetic reasons.
The Applicant/Gundaroo Park Manager has advised that Council has previously promised to seal the driveway next time sealing works was being done in the area (i.e. from the edge of the road pavement to the point that it enters Gundaroo Park between the two trees). However, there is no documented agreement to this effect nor has provision been made in the forward budget. This is considered to be private works which can be negotiated separately. It is recommended that a Consent condition be included requiring the driveway to be sealed by the Applicant within 24 months from the issue of any approval to operate the campground.
6. Assessment
An assessment of the proposal has been completed in accordance with the planning legislation. The proposal generally complies with the relevant planning controls, policies and guidelines. The following is a response to the planning issues identified including those raised in the submissions:
6.1. Compliance with the Local Government (Manufactured Home Estates, Caravan Parks, Camping Grounds and Moveable Dwellings) Regulation 2005
Approval to operate a primitive campground is required under the Local Government Act 1993. The Local Government (Manufactured Home Estates, Caravan Parks, Camping Grounds, and Moveable Dwellings) Regulation 2005 determines the requirements for an approval, including the number of campsites, location of campers, and facilities that must be provided.
The proposal has the potential to comply with the Regulation, with the key items of concern discussed below.
The Applicant has proposed to designate camping areas within the site. Three camping areas have been designated, which satisfies the Regulation of a maximum of two camping areas per hectare.
There is no maximum number of caravans/campervans/tents that may be setup within the designated camping area provided they are set up to comply with the minimum separation requirements between them i.e.
|
Separation distance |
Tent |
Caravan/Campervan |
|
Tent |
3m |
6m |
|
Caravan/Campervan |
6m |
6m |
The Department of Planning, Industry & Environment (DPIE) Planning Circular PS 05-007 provides guidance on how camping areas should be designated, suggesting that these should be around a maximum of around 100m2 in order to facilitate the quite enjoyment and limit the number of campers. The camping areas proposed are significantly larger, however it should be noted that the Circular is guidance only and not a statutory requirement.
Given larger camping areas are proposed it is suggested a condition of Development Consent be imposed which limits the total number of campers. Taking into consideration the required setbacks it is suggested that a total of 20 camper be permitted with each of the following to be considered as one camper:
· A caravan
· A campervan or motorhome
· A tent
· A maximum of 12 people in two or more tents where they are camping as a group (as per the Regulation)
The Regulation requires the provision of water supply, toilet and refuses facilities and any firefighting facilities that have been specified in an approval. The following comments are made:
· Non-potable water supply is provided
· The Regulation only prescribes that toilet facilities must be available at a primitive campground and does not outline how close these must be to the areas designated for camping
· Refuse facilities are available
· A water supply for firefighting is available
The Regulation stipulates that unoccupied caravans/campervans/tents must be allowed to remain in the camping ground for more than 24 hours. The submissions raise concern that there have been instances where unoccupied caravans/campervans/tens have been left unoccupied for considerable periods of time. The Applicant confirms that this has occurred, although infrequently, and will be policed by the Gundaroo Park Trust Board and reinforced through the new signs and Conditions of Use.
The Regulation stipulates that if a fee is being charged then a register of the patrons must be kept. The campground has historically collected a donation only and this will continue. As a donation is not a fee, a register is not required to be kept.
6.2. Bathrooms and Amenities
Gundaroo Park currently has an amenities block at the opposite side of the site to where camping occurs. This is a distance of approximately 200m at the furthest point. Construction of a new amenities building at Gundaroo Park is planned to occur this financial year and will be located in general proximity to the existing amenities building.
An issue has been raised that the distance between the camping areas and the amenities building means that some patrons use other parts of the site as a bathroom, particularly the area along the southern boundary. These concerns include:
· The use of the area as a bathroom occurs in full view of adjoining residents which include children
· Urine, faeces and toilet paper etc. are left behind
· The area often used as a bathroom also contains a bike track which is frequently used by children
· The potential for environmental impact (health/pollution)
In response, the Applicant has suggested that the following measures could be put in place to manage this issue:
· Additional signs in this area directing patrons to use the amenities provided
· It being clearly stated in the Gundaroo Park Conditions of Use that patrons must use the amenities provided and not other areas of the site
· Additional plantings along the southern boundary
It is acknowledged that the distance to the amenities means that some patrons make the conscious decision to use other parts of the site as a bathroom, rather than walking (or driving) the distance.
In the absence of an additional amenities building in this part of the site, the measures proposed by the Applicant are generally considered to be reasonable in encouraging and directing patrons to use the amenities building. Furthermore, this is also generally consistent with the suggestions for how to manage the issue which were put forward in the submissions received.
6.3. Noise, Light and Amenity Impacts
The impact on neighbouring properties by way of noise, light and amenity has been raised in the submissions. Potential noise impacts include vehicles entering and leaving the site, generators, music, and campground patrons generally. Potential light impacts are primarily as a result of vehicles with headlights on, especially on high beam.
Both noise and light impact on the amenity of neighbouring properties are difficult to quantify and determine effective minimisation measures. Common decency and consideration by all campground patrons would generally go a long way to minimising these impacts, such as not using high beams and limiting the use of generators at night. Whilst most campground patrons are likely to be considerate of neighbouring residences, unfortunately there will always be a few which are either unaware that they are causing an adverse impact or are unconcerned by the presence of neighbouring residents.
The Applicant has proposed a number of measures to reduce the adverse impact on neighbouring properties which include:
· Creating an area where camping is prohibited along the southern boundary to provide additional 15m separation.
· It being clearly stated in the Gundaroo Park Conditions of Use that patrons must act in a manner which is considerate to neighbouring residents, including in relation the operation of generators, noise and music.
· Additional plantings along the southern boundary.
· Increased management of the campground by the Gundaroo Park Trust Board.
The Applicant’s draft Conditions of Use propose that no generators are allowed after 10.00pm or before 8.00am. They also proposed that there is to be no excessive noise or music after 10.00pm Sunday-Thursday and not after midnight Friday and Saturday. Due to the proximity of nearby dwellings it is recommended that no excessive noise or music be allowed after 10.00pm Sunday –Thursday or after 11pm on Friday and Saturday.
Campground patrons which are behaving in a manner which is disruptive can be reported to NSW Police, although it is noted that Gundaroo does not have a police station which does limit the opportunity for NSW Police to respond to disturbances. Furthermore, some of the disturbances which cause an adverse amenity on neighbouring properties may be attributed to other users of Gundaroo Park and not just campground patrons.
Conversely, it is also important to note that properties located on the interface of the residential village and a recreation area of the park must expect some level of impact, especially given the use as a primitive campground has been occurring for approximately 20 years. This is generally acknowledged within the submissions received.
The measures put forward by the Applicant are generally reasonable in managing the amenity impacts on neighbouring properties subject to the Conditions of Use being adjusted for noise limits.
6.4. Campfires
Concern has been raised about the potential hazard of camp fires. The Applicant has proposed to continue to allow campfires, provided they are in a container (brazier or drum, etc.) or in a cleared space defined by bricks and excluding bonfires (unless special permission is obtained from the Gundaroo Park Land Manager). Campfires will not be permitted on days of a total fire ban. An additional sign will be installed at Gundaroo Park which states whether a total fire ban is in place (similar to the signs at the Wee Jasper Reserves campgrounds).
A water supply tank is located on the site and the Gundaroo Rural Fire Service is located within 400m of the site.
Allowing campfires is not inconsistent with many other primitive campgrounds. Subject to there being no fires on days of total fire bans, allowing campfires is not considered to present an inappropriate risk.
6.5. Management of the Campground
The submissions raise concern in relation to the management of the campground, including for monitoring compliance with the Gundaroo Park Conditions of Use, Development Consent conditions and the Regulation.
Gundaroo Park is operated by the Gundaroo Park Trust, with a Land Manager Board and a Chair. Currently the Chair with the assistance of other Board members monitor the campground, including in relation to duration of stays. In response to the submissions, Conditions of Use and signs are being revised and the monitoring will be increased through a casual roster system of Board members.
Any instance of significant disturbance is most appropriately notified to the NSW Police, however it is noted above that response times may be longer than in other localities given there is not a police station located in Gundaroo.
Any allegations of non-compliance with Consent conditions or the requirements of the Regulation should be reported to Council for investigation.
The management of the campground is generally considered to be appropriate noting the relatively low level of patronage, the historic operation of the site, and the campground’s primitive nature.
6.6. Positive Impacts
Two of the submissions also expressed their full support for the proposal. This includes comment that the campground provides another opportunity for visitors to stay in Gundaroo and this is then mutually beneficial to other businesses and attractions in the local area. Furthermore, the donations received from campers provide income to support the ongoing operation of the park.
The positive impacts outlined in the submissions are generally accepted and note.
6.7. Lease of David Street Road Reserve
Gundaroo Park has secondary and emergency access via David Street onto Gundaroo Terrace. The Applicant has highlighted the need for potential access around Gundaroo Park to be considered in the longer term as Gundaroo expands.
Currently Council provides short terms leases for the unformed road reserve to the west (Gundaroo Terrace) and the unformed part of David Street adjoining 60 Cork Street. These leases are subject to review and public exhibition at time of renewal.
7. Conclusion
From an assessment of the proposal and consideration of issues raised in the submissions, it is recommended that Development Consent be issued. Draft conditions are included as Attachment E.
Key Pillar 1. Our Environment
CSP Strategy EN1 - Protect and enhance the existing natural environment, including flora and fauna native to the region
Delivery Program Action EN1.1 - Protect our natural assets in line with community values
Operational Plan Activity EN1.1.1 – Ensure assessment of development applications protects our natural environment
ATTACHMENTS: a. Locality and Notification Plan ⇩
b. Supporting Documentation and Applicant's Response ⇩
c. Submissions ⇩
d. Access Photos ⇩
e. Draft Conditions ⇩
6.3 Development Application No DA180157 - Primitive Campground, Gundaroo Park, 70 Cork Street, Gundaroo
Attachment a Locality and Notification Plan
6.3 Development Application No DA180157 - Primitive Campground, Gundaroo Park, 70 Cork Street, Gundaroo
Attachment b Supporting Documentation and Applicant's Response









6.3 Development Application No DA180157 - Primitive Campground, Gundaroo Park, 70 Cork Street, Gundaroo
Attachment c Submissions










6.3 Development Application No DA180157 - Primitive Campground, Gundaroo Park, 70 Cork Street, Gundaroo
Attachment d Access Photos
6.3 Development Application No DA180157 - Primitive Campground, Gundaroo Park, 70 Cork Street, Gundaroo
Attachment e Draft Conditions
DA180157 – Draft Conditions – 70 Cork Street
PART A - GENERAL CONDITIONS
(1) Consent is granted generally in accordance with the plan(s) and details submitted to Council with the Development Application. The plan and details have been stamped and attached to this consent. The development shall be carried out in accordance with the stamped plans or as modified by these conditions;
(2) This consent relates only to the development referred to in the development application and specifically does not amount to an approval or acceptance by the Council of any works or buildings already erected on the land, whether or not those works or buildings are the subject of a prior development or building approval;
(3) Use as a primitive campground shall not commence until an Approval to Operate has been issued by Council under the Local Government Act 1993 and the Local Government (Manufactured Home Estates, Caravan Parks, Camping Grounds, and Moveable Dwellings) Regulation 2005.
(4) All adjustments to existing utility services whether caused directly or indirectly by this proposed development are to be undertaken at the developer’s expense.
(5) The property vehicular access from the road to the property boundary shall be construction in accordance with Council’s Road Standards Policy RD-POL-09 and the conditions of the Roads & Maritime Services (RMS) in this Development Consent within 24 months from the issue of the first Approval to Operate the primitive campground, unless otherwise approved in writing by Council.
PART B - PRIOR TO COMMENCEMENT OF WORKS
(1) Any contractor undertaking works in a Council road reserve shall be recognised by Council as an “Approved Contractor” for such works.
The contractor shall also submit the following details to Council not less than three days prior to works commencing:
(a) A current public liability certificate with a minimum cover of $20 million;
(b) Current Plant / vehicle insurances;
(c) A certified traffic control plan for the proposed works.
Note: Any work associated with a classified road requires RMS concurrence and no work within the road reserve is to be undertaken until received. RMS concurrence may take 10 working days from Council receiving the above information
PART C – PRIMITIVE CAMPING GROUND
(1) The primitive camping ground is to comply with Subdivision 9 of the Local Government (Manufactured Homes Estates, Caravan Parks, Camping Grounds and Moveable Dwellings) Regulation 2015, or as amended.
(2) The Primitive Camping Ground is to be limited to the designated areas shown on the approved site plan submitted to Council in support of the Development Application.
Note: The installation of tents, caravans, campervans and tents is not permitted within any other area of the event apart from the designated camping areas.
(3) A caravan, annexe or campervan must not be allowed to be installed closer than 6 metres to any other caravan, annexe, campervan or tent;
(4) A tent must not be allowed closer than 3 metres to any other tent;
(5) The maximum number of campers permitted at the primitive campground shall be limited to 20 unless otherwise approved in writing by Council. For the purposes of this condition, each of the following is considered to be one camper:
· A caravan
· A campervan or motorhome
· A tent
· Two or more tents with a maximum of 12 people where they are camping as a group.
(6) The primitive camping ground must be provided with an adequate water supply, toilet facilities and refuse disposal at all times.
PART D - ROADS & MARITIME SERVICES
(1) Any driveway to Gundaroo Road shall be located and the roadside maintained so as to comply with the required Sight Distance criteria in accordance with the Austroads Publications as amended by the supplements adopted by Roads and Maritime Services for the posted speed limit. Compliance with this requirement is to be certified by an appropriately qualified person prior to construction of the vehicular access.
(2) The driveway shall be sealed and maintained for at least 10m from the edge of seal of the carriageway in accordance with the Austroads Guide to Road Design.
(3) The entry gate to the proposed allotment from Gundaroo Road shall be located at least 20m from the edge of seal of the carriageway or at the property boundary whichever is the greater. This is to allow for the standing of large vehicles when gates are to be opened.
(4) Access driveways shall be designed and constructed so as not to interfere with the capacity of the current roadside drainage network and to prevent water from proceeding onto, or ponding on, the carriageway of Gundaroo Road. Any culvert located within the clear zone of Gundaroo Road for the posted speed zone is to be constructed with a traversable type headwall.
(5) Prior to works commencing within the road reserve the applicant must apply for and obtain approval under Section 138 of the Roads Act 1993 from the road authority (Council) and concurrence from Roads and Maritime Services. The developer is responsible for all public utility adjustment/relocation works, necessitated by the proposed works and as required by the various public utility authorities and/or their agents
PART E – INSPECTIONS
To arrange an inspection with Council please use the on-line booking system:
yassvalley.nsw.gov.au > Our Services > Planning and Building > Certification and Inspections > Inspections
If Council undertakes the inspection, the fee per inspection will be levied in accordance with Council’s Fees and Charges, relevant at the time of payment.
(1) A compliance certificate must be obtained from Council’s Engineering Division at the following stages of construction:
(a) Completion of property access - This inspection is for access dimensions and to ensure there are no ‘trip-fall’ hazards.
PART F - PRIOR TO ISSUE OF THE APPROVAL TO OPERATE A PRIMITIVE CAMPGROUND
(1) The applicant shall lodge with Council an application for a primitive camping ground approval under the Local Government Act 1993 and the Local Government (Manufactured Home Estates, Caravan Parks, Camping Grounds, and Moveable Dwellings) Regulation 2005. This will require Form 204 to be submitted.
(2) A landscape plan shall be submitted to Council for approval. The plan shall detail the new plantings and include:
· Details of the proposed plant species, including common and botanicals names, and height and spread at maturing.
· Initial and subsequent plantings.
· Plan watering arrangements and ongoing maintenance.
Landscaping shall be completed in accordance with the approved plan within 12 months from the issue of the first Approval to Operate. Landscaping must be maintained in perpetuity.
(3) Campground signage shall be installed in accordance with the plans and details submitted with the development application.
NOTES ACCOMPANYING DEVELOPMENT CONSENT DA180157
(Please read these notes carefully to ensure you are fully conversant with the conditions under which this consent is granted.)
(1) This consent has been granted under Clause 2.3 of the Yass Valley Local Environmental Plan 2013;
(2) All fees and charges associated with this consent shall be adjusted annually from the date of this consent in accordance with seasonal movements in the CPI for the Canberra region;
(3) This development consent does not guarantee compliance with land specific agreements, by-laws, covenants, 88B restrictions, community management plans, or other similar development restrictions that may be applicable to the land. It is the responsibility of the land owner, applicant and developer to make their own enquiries in order to be satisfied that compliance with these restrictions has been achieved.
(4) The Work Health and Safety Act 2011, the Work Health and Safety Regulation 2011 and various Australian Standards provide a comprehensive set of risk control measures and procedures for development sites which cover all types of risk. This legislation is administered by WorkCover New South Wales which has produced a variety of guidelines and other supporting documents for the information of developers.
All persons undertaking work in connection with this consent should ensure that all required risk control measures and procedures are complied with.
Ordinary Council Meeting 25 September 2019
7.1 Tender No YVC.PG.04.2019 - Walker Park Level 2 Sports Lighting Upgrade
SUMMARY
This report provides advice on the submission of tenders for the design and installation of LED lighting on Level two at the Walker Park Sporting Complex, Yass.
|
That this item of the Director Engineering Report be classified as confidential in accordance with section 10A(2)(di) of the Local Government Act 1993, which permits the meeting to be closed to the public for business relating to information that would, if disclosed, prejudice the commercial position of the person who supplied the information.
|
Financial IMPLICATIONS
Council secured a grant of $500,000 under the Community Sport Infrastructure Fund to upgrade the facilities at Walker Park. Council have also committed $50,000 under the 2019/20 Operational Plan. Council will also receive $18,000 from sporting user groups totalling $568,000 for the project.
POlicy & Legislation
· Local Government Act 1993
· Procurement Policy
REPORT
Council received funding of $500,000 under the Sports Australia – Community Sport Infrastructure Grant to upgrade the facilities at Walker Park, Yass. A further $18,000 has been provide by local sporting user group. The project includes the following components:
· Upgrade to the existing lighting infrastructure on level two playing field
· Design and installation of covered grandstand seating adjacent to level one playing field
· Design and installation of an Officials Room
· Construct a new carpark and footpath adjacent to level four playing field and undertake pedestrian safety improvements to complex
This report addresses the upgrade to the existing lighting infrastructure on level two playing field which includes removing the existing infrastructure and replacing with a four pole LED lighting system. The tender includes the provision of all plant, labour and materials required to carry out the works.
Tenders were sought for the lighting upgrade via Council’s e-tendering portal at www.Tenderlink.com/yass/ from 15 August 2019.
Tender submission were received from the following companies:
|
Tendering Organisation |
|
Alan Kneale Electrical Pty Ltd |
|
Floodlighting Australia |
|
Jaydub Electrical Services |
|
Power By Watts |
Details of the tender evaluations process, the tendered prices and the recommendations are provided in a separate confidential report.
Key Pillar 4. Our Infrastructure
CSP Strategy IN4 - Maintain and update existing community facilities, and support the development of new community infrastructure as needed
Delivery Program Action IN4.1 - Develop and maintain new and existing recreational and community assets to address our communities needs in a sustainable manner
Operational Plan Activity IN4.1.1 - Develop and maintain sports grounds and associated facilities to standard that enables use by a variety of users
Ordinary Council Meeting 25 September 2019
7.2 Tender No YVC.BS.05.2019 - Provision of Caravan Park Management Services
SUMMARY
This report provides advice on the submission of tenders for a contract for the provision of Management Services for the Yass Caravan Park.
|
That this item of the Director Engineering reports is classified CONFIDENTIAL in accordance with Section 10A(2)(dii) of the Local Government Act 1993, which permits the meeting to be closed to the public for business relating to commercial information of a confidential nature that would, if disclosed prejudice the commercial position of the person who supplied it.
|
Financial IMPLICATIONS
The Caravan Park is a commercial activity of Council and the contract management charges are provided for in the 2019/20 budget.
POlicy & Legislation
· Local Government Act 1993
· Procurement Policy
REPORT
Tenders were sought for the provision of caravan park management services via Council’s e-tendering portal at www.Tenderlink.com/yass/ from 30 July to 20 August 2019. The contract advertised was a four year term with provision for two, three year extensions (i.e. a total of 10 years).
Tender submissions were received from two companies:
· HDT Cleaning
· Belgravia Pro Pty Ltd
Details of the tender evaluation process, the tendered prices and the recommendations are provided in a separate confidential report.
Key Pillar 4. Our Infrastructure
CSP Strategy IN4 - Maintain and update existing community facilities, and support the development of new community infrastructure as needed
Delivery Program Action IN4.1 - Develop and maintain new and existing recreational and community assets to address our communities needs in a sustainable manner
Operational Plan Activity IN4.1.3 - Maintain and operate Council’s commercial assets including swimming pools and Yass Caravan Park
Ordinary Council Meeting 25 September 2019
8.1 Investment and Borrowings Report
SUMMARY
In accordance with Cluse 212 Local Government (General) Regulation 2005, this report provides a summary of Council’s investments as at 31 August 2019. In accordance with paragraph (1)(b), it can be certified that the investments listed have been made in accordance with the Act, the Regulations and Council’s Investment Policy.
|
That the Investment Report as at 31 August 2019 be received and it be noted that the summary has been prepared in accordance with the Act, the Regulations and Council’s Investment Policy.
|
Financial IMPLICATIONS
Council’s investment portfolio provides funding for some projects identified in the Operational Plan.
POlicy & Legislation
· Local Government Act 1993
· Local Government General Regulation 2005
· Investment Policy
REPORT
1. Comments on Economic Climate
At its September meeting, the RBA left the cash rate unchanged at 1%. Economic growth in Australia over the first half of this year has been lower than earlier expected, with household consumption weighed down by a protracted period of low income growth and declining housing prices and turnover. Looking forward, growth in Australia is expected to strengthen gradually to be around trend over the next couple of years. The outlook is being supported by the low level of interest rates, recent tax cuts, ongoing spending in infrastructure, signs of stabilisation in some established housing markets and a brighter outlook for the resources sector. The main domestic uncertainty continues to be the outlook for consumption.
It is reasonable to expect that an extended period of low interest rates will be required in Australia to make progress in reducing unemployment and achieve more assured progress towards the inflation target. The RBA Board has indicated that it will continue to monitor developments and ease monetary policy further if needed to support sustainable growth in the economy and the achievement of the inflation target over time.
2. Council Investments
Valuations of Council investments are detailed in Attachment A. It should be noted that there is a substantial balance held in Council’s working account. This is required to satisfy cash flow requirements for the Murrumbateman pipeline project in addition to standard operational requirements.
Details of investment compliance with Council’s Investment Policy are provided in the tables below.
Table 1 – Exposure by Credit Rating Type as at 31 August 2019
|
S&P Rating (or equivalent) |
Exposure |
Maximum % Invested per Policy |
|
A1+/AAA |
Nil |
100% |
|
A1/AA |
73.25% |
100% |
|
A2/A |
Nil |
60% |
|
A3/BBB |
6.24% |
30% |
|
N/A |
20.51% |
Note 1 |
Note 1 – The TCorp Strategic Cash Facility is an allowable investment under the Ministerial Order.
Table 2 – Exposure to Single Institutions at 31 July 2019
|
Institution |
S&P Rating (or equiv) |
Exposure |
Max Exposure per Policy |
|
NAB |
A1/AA |
43.61% |
50% |
|
IMB |
A3 |
6.24% |
30% |
|
CBA |
A1/AA |
29.64% |
50% |
|
TCorp |
N/A
|
20.51% |
Note 1 above |
3. Council Loans
Council has four loans with an estimated 31 August 2019 value of $18.648m. It should be noted that there may be small balance variations as current balances are based on indicative payment schedules. The table below provides loan details at 31 August 2019. Indicative repayments for 2019/20 are shown for both principal and interest for all current loans. Balances will not change on a monthly basis as the most frequent repayment cycle is quarterly.

Key Pillar 5. Our Civic Leadership
CSP Strategy CL1 - Effect resourceful and respectful leadership and attentive representation of the community
Delivery Program Action CL1.6 - Maximise Council’s ability to generate income
Operational Plan Activity CL1.6.3 - Review commercial activities to ensure Council is maximising returns
ATTACHMENTS: a. Investment Valuations ⇩
8.1 Investment and Borrowings Report
Attachment a Investment Valuations
Short Term Investments (Cash Accounting) as at 31 August 2019


Ordinary Council Meeting 25 September 2019
9.1 Community Engagement Strategy
SUMMARY
In July 2019, Council determined to place a draft Community Engagement Strategy on Public Exhibition. Seven submissions have been received. The draft strategy has been revised in response to issues raised and is recommended for adoption.
|
That the revised Community Engagement Strategy be adopted
|
Financial IMPLICATIONS
Nil
POlicy & Legislation
· Local Government Act 2993
· Environmental Planning & Assessment Act 1979
· Community Engagement Strategy
REPORT
In July 2019, Council determined to place a draft Community Engagement Strategy on Public Exhibition for 28 days and adopt if no significant submissions were received. Seven submissions were received (refer Attachment A). The issues raised include:
· The need for greater clarity around when Council will and will not consult and the criteria used
· A preference for all proposals to be notified
· Concerns relating to the reduction in time for notification of Development Applications
· Suggested improvements
Concerns were raised on the need for greater clarity around when consultation and engagement will or will not occur particularly around Development Applications.
· The draft strategy indicates Development Application would not occur for proposals that:
· Are consistent with the permitted uses in a zone
· Comply with the requirements of the Local Environmental Plan
· Comply with or meet the objectives of any Development Control Plan or policy
· Are unlikely to have a significant impact on adjoining or opposite properties
Several submissions indicate that all proposals need to be notified regardless of the circumstances.
The development of any specific site always involves tensions between the rights to develop with the rights of neighbours to be informed. Building a house in a residential area without the involvement of neighbours is a reasonable expectation of landowners. However there is a reasonable expectation of being informed of a proposed house that seeks to vary the usual requirements. Similarly with any other form of land use in the area there wold be an expectation to be notified.
The proposed exemptions from neighbour notification aims to find a balance between when consultation will or will not occur having regard to the particular circumstances of each proposal. This approach is reflective of the current practices of Council’s planners and is also consistent with the approach of other Councils.
Planning professionals are trained to be objective in their assessment of development activities and the diversity of community opinion. This training also extends to determining whether or not a proposal will have any significant impacts. Planners err on the side of caution if there is any doubt concerning the likely impacts.
It is acknowledged that the wording of the exemption criteria can be tightened to the primary land use of the zone rather than all permitted uses.
Council’s former Community Consultation Development Control Plan indicated 21 days for notification of Development Applications. The DCP no longer has any statutory status but continues to be used by staff as a guideline.
The Department of Planning, Industry & Environment best practice guidelines for development assessment are driving improvements in the efficiency of processing Development Applications and sets the State Government’s expectations for Local Government performance. The guidelines indicate that processing times for applications should not exceed 40 days and for standard Development Applications the notification should not exceed 14 days. This is consistent with the general practice throughout local government. For non-standard Development Applications (e.g. Designated Development, State Significant Development) the notification requirements are regulated by the EP&A Act 1979. In these circumstances the notification period is 30 days.
There are several suggested wording improvements for the strategy which have been reviewed and where appropriate included in a revised document (refer Attachment B). The revised strategy is suitable for adoption.
Key Pillar 5. Our Civic Leadership
CSP Strategy CL2 - Encourage and facilitate open and respectful communication between the community, the private sector, Council, and other government agencies
Delivery Program Action CL2.2 - Inform and engage with the community on all actions of Council
Operational Plan Activity CL2.2.3 - Create a framework to deliver information to the community by implementing Councils Community Engagement Strategy
ATTACHMENTS: a. Submissions ⇩
b. Revised DRAFT Community Engagement Strategy ⇩
|
STRATEGY |
APPLICATION (Examples) |
GOAL |
COMMITMENT |
METHODOLOGIES |
|
|
|
|
Documents while on Public Exhibition. |
|
|
3. INVOLVE |
· Delivery Program · Operational Plan · Planning Strategies |
To work directly with stakeholders to ensure that ideas, concerns and aspirations are understood and considered. Involving a two way exchange of information that encourages discussion and provides an opportunity to influence the outcome. While ‘involve’ assumes a greater level of participation by stakeholders as they work through issues and alternatives to assist in the decision-making process, Council retains overall decision making responsibility. |
We will work with you to ensure that your ideas, concerns and aspirations are considered and provide feedback Planning decisions should be made in an open and transparent way and the community will be provided with reasons for those decisions, including how community views have been taken into account. Workshops or Committees established to provide input into Strategic Documentation, will be compiled into a report that will accompany our Documents while on Public Exhibition. |
P Media releases P Community newsletters P Paid advertising P Online: website, email, social media, forums, e-newsletters P Distribution of in-house documents and publications P Notification letters P Community meetings P Surveys and questionnaires P Media releases P Committees P Public consultation P Letter box drops P Internal communication/consultation P Official opening/launch |
|
4. COLLABORATE |
· Community Strategic Plan (CSP) · Community Committee |
To work in partnership with stakeholders, incorporating their input and advice, jointly formulating solutions and/or options, and sharing agenda setting and deliberation of issues. Occurs when ownership of an issue is shared between Council and community stakeholders. |
We will work together in seeking the best outcomes for Yass Valley. Workshops or Committees established to provide input into Strategic Documentation, will be compiled into a report that |
P Media releases P Community newsletters P Paid advertising P Online: website, email, social media, forums, e-newsletters P Distribution of in-house documents and publications P Notification letters P Community meetings |
|
STRATEGY |
APPLICATION (Examples) |
GOAL |
COMMITMENT |
METHODOLOGIES |
|
|
|
May be some level of delegated decision making to community stakeholders, but Council retains overall decision making responsibility. |
will accompany our Documents while on Public Exhibition. |
P Surveys and questionnaires P Focus groups P Forums and Workshops P Media releases P Committees P Public exhibition P Letter box drops P Internal communication/consultation P Official opening/launch |
|
5. EMPOWER |
· Very specific community projects where Council have the ability to delegate decision making authority. |
To place final decision making in the hands of stakeholders. Empowered communities share responsibility for making decisions and accountability for the outcomes of those decisions. Legislative and policy frameworks may give power to communities to make decisions. The community may have the power to make a limited range of decisions (e.g. on a specified issue or for a limited time) or it may have extensive decision- making powers. |
We will ensure the collective position of the community is an integral part of the decision making process. |
P By ensuring that the core principles of integrity, inclusion, deliberation and influence are apparent in all community engagement. |
9.2 Liberty Theatre, Comur Street, Yass - Offer to Purchase
Presenting a report on a proposal by the owners of the Liberty Theatre to sell the building to Council for $500,000. A fresh First Pass Assessment has been prepared in accordance with the outcomes from a Probity Review. It is recommended that the offer be declined at this stage.
RECOMMENDATIONThat the offer by the owners of the Liberty Theatre, Comur Street, Yass be declined at this stage.
|
No resources are included in the current Operational Plan for the purchase of the property, undertake valuations or due diligence reports.
The whole of life costs associated with the property restoration and ongoing operating costs are unknown.
There are no resources identified in Council’s Long Term Financial Plan for the purchase and ongoing management of the property.
· Local Government Act 1993
· Regional Community Strategic Plan 2016-36, Delivery Program 2017-21 and Operational Plan 2019-20.
· Yass Valley Local Environmental Plan 2013
· Asset Management Policy
· Property Acquisition & Disposal Policy
1. Introduction
In August 2019 Council considered a Probity Report into the proposal by the owners of the Liberty Theatre to sell the building to Council. Council adopted the findings of the report and determined that a fresh First Pass Assessment be prepared and independently reviewed.
The fresh First Past Assessment requires consideration of the proposal against the current Council policies i.e.
· Regional Community Strategic Plan, Delivery Program and Operational Plan
· Property Acquisition & Disposal Policy
· Asset Management Policy
2. Proposal
Mr and Mrs Smith, owners of the Liberty Theatre, Comur Street, Yass, have proposed that Council purchase the theatre with a view to restoring the premises to an operational movie theatre for the betterment of the local community. The purchase price for Council to buy the building is $500,000.
3. Decision Making Process
Council
develops forward plans for its activities to guide future decision making.
However there are times outside of the usual planning process in which
strategic opportunities arise that warrant evaluation. To assist with this
evaluations Council endorse a flowchart for such proposals i.e.
The evaluation of the Liberty Theatre proposal is to follow this process.
4. Legislation
The Local Government Act 1993 establishes the powers and obligations of Councils.
Section 8A of the Act sets out the guiding principles for Councils. Amongst these are that Councils should:
· Manage lands and other assets so that current and future community needs can be met in an affordable way
· Have effective financial and asset management
· Identify and prioritise key local community needs and aspirations and consider regional priorities
While Councils have a responsibility for undertaking a range of prescribed activities and regulatory functions it also has the flexibility to determine what other activities it chooses to become involved with. This allows each Council to determine which other services it wishes to provide to meet community needs above its prescribed functions.
The purchase of land by Council (whether by sale for cash, land swap or other consideration), or the entering into a public-private partnership, or the underwriting of a financial liability, would need to occur consistently with the established priorities for Council, as expressed in its strategic planning documents and through appropriate Council resolutions. Further the Office of Local Government would have an expectation that any proposed property acquisition follows a robust business case analysis, relevant to the life costs for the proposed transaction.
The purchase of the Liberty Theatre therefore needs to be consistent with Council’s strategic planning and priorities.
5. Regional Community Strategic Plan, Delivery Program & Operational Plan
The purchase of the theatre for community use does not form part of Council’s established strategy for purchase of strategic assets.
There is currently no reference to this proposal in Council’s Regional Community Strategic Plan 2016-36, Delivery Program 2017-21 or Operational Plan 2019-20.
The CSP does make broad reference to:
· Strategy CO1 - Facilitate and encourage equitable access to community infrastructure and services, such as health care, education and transport
· Strategy CO2 - Encourage and facilitate active and creative participation in community life
· Strategy IN4 - Maintain and update existing community facilities, and support the development of new community infrastructure as needed
While the purchase of the theatre may assist with meeting these aspirational objectives of the community unfortunately there are no Delivery Program Actions or Operational Plan Activities relating to the acquisition of new community facilities.
6. Local Planning
The theatre is a prominent historic building within the mainstreet of Yass.
Under the Yass Valley Local Environmental Plan 2013 the property is within a ‘Local Centre’ zone and is listed as a Local Heritage Item. Being a Local Heritage Item permits any land use (including those prohibited under the zoning controls) provided it assists with the conservation of the heritage features.
Restoring the building to an operational cinema, other community use or the like are permissible land uses. The challenges come with the works necessary for the site to be ‘fit for purpose’ for the intended use.
These works and the relevant planning and building controls will vary depending on the intended use. The major challenges relate to:
· Heritage impacts (with any building alterations)
· Fire safety measures
· Access and facilities for people with disabilities
· Compliance with the Building Code of Australia
It is likely that solutions for these challenges will need to be tailored for the intended land use and building itself.
7. Council Policy
There are two Council policies applicable to this proposal i.e.
· Asset Management Policy
· Property Acquisition & Disposal Policy
7.1 Asset Management
While Council has an Asset Management Policy there is no up-to-date Asset Management Plan in place for Council properties. This was identified as a shortcoming in the Probity Report and something Council should consider as a priority. Council has subsequently endorsed the need to develop the Asset Management Plan.
The policy details the principles for any strategy or plan but is clearly not a plan. Without such a plan in place it is not possible to determine the implications of purchasing the theatre on the property portfolio and ongoing asset management of all facilities.
To fully understand the current state of the building and any implications for Council in regards to repairs, ongoing maintenance, regulatory compliance, an expenditure of approximately $40,000 would be required for this advice.
7.2 Property Acquisition & Disposal Policy
Under this policy Council can acquire property for the purposes of its functions under the Local Government Act 1993. The legislations permits Council to determine the services and facilities it provides to meet local community needs. Thee priorities are identified in its Regional Community Strategic Plan and associated documents.
Under the policy property acquisition requires an independent valuation to be undertaken. In 2006 the Valuer General identified the unimproved land value for the theatre as $243,000. This does not take into consideration the current market value of the land and buildings. There would be challenges for any valuations due to the uniqueness of the property and the lack of comparable sales. It may be necessary to obtain two valuation reports (and a third if the first two are significantly different) having regard to the complexity of the valuation process in this instance.
The need for a valuation would only be necessary if Council determined to proceed with a purchase.
Under the policy property acquisitions must have regard to specific criteria. This criteria and the commentary are as follows:
· Identification as to the ‘purpose’ for the acquisition
The owners suggest that the property should be returned to being an operational cinema or community facility. It is acknowledged there is considerable support for the restoration of the building but there is no clear indication as to the use for the building. Council itself has not identified any specific community need and use for the building or examined if here are any alternatives to meeting such needs.
· Identification in Council strategic documents
The purchase of the theatre has not been identified in the Regional Community Strategic Plan or associated documents.
· Land classification upon acquisition (operational or community per Section 25 Local Government Act 1993)
The classification of the land can be determined upon acquisition. If the property is classified as Community Land a Plan of Management must be prepared. If the property is restored for a cinema an Operational classification may be more appropriate.
· Any property swap opportunities
The owners are open to an exchange of properties and have suggested the old FAW Building in Comur Street and 116 Laidlaw Street.
The Old FAW Building is currently used as part of the Administration Building and is needed for operational purposes at this stage. The land at 116 Laidlaw Street is currently leased.
If these properties were to be part of any exchange an appropriate market valuation would be necessary. Again this can be done if a decision to purchase the theatre is made.
· Prospect for capital gain, rate of return, investment risk and timeframe
These prospects have not been examined. Without knowing the intended land use, the cost of restoration and refurbishment, ongoing operations expenditure and income it is not possible to provide this advice. Without this information any investment in the property would be a significant risk.
· Any commercial or redevelopment opportunity that would be considered in the overall public interest
The owners have been exploring opportunities to restore and reuse the site through the sale of the site and financing arrangements but unfortunately have not been able to any generate interest to pursue these objectives. There is no reason to believe Council would have any greater success unless it directed resources from other projects, programs and priorities.
Council’s strategic plans have not identified that the purchase of the property will meet any specific community need that is in the overall public interest.
· Stimulation of the market or enabling the local economy.
It is unknown whether the purchase of the theatre would stimulate the local economy. This would largely be dependent on how the property is reused and whether there is a market gap for the use and the scale of that market.
· Demonstrable community need where there is evidence of market failure
Council’s strategic plans have not identified that the purchase of the building will meet a specific community need.
· Costs including acquisition, ongoing and whole of life costing associated with any operational, capital improvement and opportunity costs
While the purchase price is known the ongoing operational costs are not. These costs could be determined when the end use and purpose of the building is known.
· Funding arrangements and impact on Council finances or services
No financial resources have been identified in the Operational Plan or Long Term Financial Plan for the purchase of the building.
8. Conclusion
There are a series of unanswered questions that would need to be address prior to committing to any acquisition of the theatre. These include:
· Building conditions report
· Property valuations
· Ongoing operational costs
· Purpose of the building and the community needs to be met
The proposal does not meet Council’s current strategic priorities as identified in the Regional Community Strategic Plan and associate documents. Similarly it does not meet the criteria for acquisition in Council’s policy.
No unfulfilled community need in the overall public interest has been identified that would be satisfied with the purchase of the building. Nor has there been any examination of Council’s unused/underutilised buildings that may be suitable for meeting such needs. A strategic review of Council’s property portfolio needs to be undertaken to assist in determining which property assets are necessary for the long term community needs and aspirations.
It is acknowledged that there is general community support for retention, restoration and reuse of the building ideally with some community access. However this does not necessarily extend to the building being in public ownership. There are many commercial buildings such as gymnasiums and shopping complexes that provide for public access without being in public ownership.
There is no information on the cost of repurposing the building or bringing it into line with contemporary requirements for the current or proposed use. Accordingly it is not possible to advise on the whole of life costs to the community, the potential impacts on the organisation’s financial position and whether there is any broad community appetite to consider a rate increase for the building’s ongoing operations as a community facility.
At this point in time there are too many uncertainties associated with the purchase of another property. Accordingly it is recommended not to proceed with the purchase of the Liberty Theatre at this point in time.
9. Independent Review
An independent review of the First Pass Assessment Report was conducted by Tarang Kamath, Senior Internal Auditor, Snowy Monaro Council. The findings of the independent review revealed that the First Pass Assessment Report:
· Clearly references the policies, plans and legislation that have been considered in its preparation
· Outlines the decision making process, by way of flowchart, based on which the General Manager –Yass Valley Council has arrived at the recommendation
· Acknowledges the strategies within the Regional Community Strategic Plan, Delivery Program & Operational Plan that broadly could be considered for the purchase of the theatre
· Provides an estimation of costs to evaluate and understand current state of the building
· Provides commentary against individual criteria within the Property Acquisition & Disposal Policy
Overall, the fresh First Pass Assessment Report prepared by the General Manager - Yass Valley Council is consistent with the recommendations of the Probity Review Report by OCM (adopted by Council on 28 August 2019), Yass Valley Council’s Key Strategic Documents and Yass Valley Council’s Asset Management and Property Acquisition and Disposal Policies.
Key Pillar 4. Our Infrastructure
CSP Strategy IN4 - Maintain and update existing community facilities, and support the development of new community infrastructure as needed
Delivery Program Action IN4.1 - Develop and maintain new and existing recreational and community assets to address our communities needs in a sustainable manner
Operational Plan Activity IN4.1.4 - Manage Council’s properties and buildings
Ordinary Council Meeting 25 September 2019
9.3 8 & 10 Crago Street, Yass - Offer to Purchase
Presenting a report on a proposal by the owners of 8 and 10 Crago Street, Yass to sell the properties to Council. A First Pass Assessment has been prepared in accordance with the decision making flowchart endorsed by Council in August 2019.
RECOMMENDATIONThat the offer by the owners of 8 and 10 Crago Street, Yass be declined at this stage |
No resources are included in the current Operational Plan for the purchase of the property, undertake valuations or due diligence reports.
The whole of life costs associated with the property restoration and ongoing operating costs are unknown.
There are no resources identified in Council’s Long Term Financial Plan for the purchase and ongoing management of the property.
· Local Government Act 1993
· Regional Community Strategic Plan 2016-36, Delivery Program 2017-21 and Operational Plan 2019-20.
· Yass Valley Local Environmental Plan 2013
· Asset Management Policy
· Property Acquisition & Disposal Policy
1. Proposal
The owners of 8 and 10 Crago Street, Yass, have proposed that Council purchase the properties with a view to consolidating the land with Council’s existing holdings in this locality to enable a better layout and access for any future redevelopment of the Council offices. The purchase price for Council to buy the properties has not yet been determined but the owners have indicated a willingness to negotiate.
Both properties have a single storey detached Federation style dwelling. These buildings are currently leased as consulting offices.
2. Decision Making Process
Council develops forward plans for its activities to guide future decision making. However there are times outside of the usual planning process in which strategic opportunities arise that warrant evaluation. To assist with this evaluations Council endorse a flowchart for such proposals i.e.
![]()
The evaluation of the proposal is to follow this process.
3. Legislation
The Local Government Act 1993 establishes the powers and obligations of Councils.
Section 8A of the Act sets out the guiding principles for Councils. Amongst these are that Councils should:
· Manage lands and other assets so that current and future community needs can be met in an affordable way
· Have effective financial and asset management
· Identify and prioritise key local community needs and aspirations and consider regional priorities
While Councils have a responsibility for undertaking a range of prescribed activities and regulatory functions it also has the flexibility to determine what other activities it chooses to become involved with. This allows each Council to determine which other services it wishes to provide to meet community needs above its prescribed functions.
The purchase of land by Council (whether by sale for cash, land swap or other consideration), or the entering into a public-private partnership, or the underwriting of a financial liability, would need to occur consistently with the established priorities for Council, as expressed in its strategic planning documents and through appropriate Council resolutions. Further the Office of Local Government would have an expectation that any proposed property acquisition follows a robust business case analysis, relevant to the life costs for the proposed transaction.
The purchase of 8 and 10 Crago Street therefore needs to be consistent with Council’s strategic planning and priorities.
4. Regional Community Strategic Plan, Delivery Program & Operational Plan
The purchase of the properties for incorporation into a future development of the Council Administration Buildings site does not form part of Council’s established strategy for purchase of strategic assets.
There is currently no reference to this proposal in Council’s Regional Community Strategic Plan 2016-36, Delivery Program 2017-21 or Operational Plan 2019-20.
The CSP does make broad reference to:
· Strategy IN4 - Maintain and update existing community facilities, and support the development of new community infrastructure as needed
While the purchase of the properties may assist with meeting this aspirational objective of the community unfortunately there are no Delivery Program Actions or Operational Plan Activities relating to the development of a new Administration Building.
5. Local Planning
Under the Yass Valley Local Environmental Plan 2013 the properties is within a ‘Local Centre’ zone and within a Heritage Conservation Area. The two buildings are not heritage listed but do have some historic streetscape value.
The need or otherwise for these properties to be part of any redevelopment of Council’s existing landholdings is not known at this stage. A recent Expression of Interest process for the redevelopment of Council’s landholding in this locality did not include these two properties.
The additional of these two properties to Council’s current holdings make a more regular shaped footprint for redevelopment (provided demolition is permitted) and opens up the frontage to Crago Street. However the need for these properties to improve the size of the land for redevelopment has not been identified. If they are not demolished they become another design constraints for future redevelopment.
6. Council Policy
There are two Council policies applicable to this proposal i.e.
· Asset Management Policy
· Property Acquisition & Disposal Policy
6.1 Asset Management
While Council has an Asset Management Policy there is no up-to-date Asset Management Plan in place for Council properties. Council has endorsed the need to develop the Asset Management Plan but the project has not commenced.
The policy details the principles for any strategy or plan but is clearly not a plan. Without such a plan in place it is not possible to determine the implications of purchasing the properties on the property portfolio and ongoing asset management of all Council facilities.
No due diligence into the current condition of the buildings has been undertaken but they would appear to be in reasonable condition for lease purposes if purchased. In the longer term the buildings would likely to be demolished with any redevelopment of the Council holdings in this locality provided heritage issues can be addressed. At this stage there is no timing on the redevelopment of Council land in this locality.
6.2 Property Acquisition & Disposal Policy
Under this policy Council can acquire property for the purposes of its functions under the Local Government Act 1993. The legislations permits Council to determine the services and facilities it provides to meet local community needs. The priorities are identified in its Regional Community Strategic Plan and associated documents.
Under the policy property acquisition requires an independent valuation to be undertaken. No valuations have been undertaken. The need for a valuation would only be necessary if Council determined to proceed with a purchase.
Under the policy property acquisitions must have regard to specific criteria. This criteria and the commentary are as follows:
· Identification as to the ‘purpose’ for the acquisition
Past discussions with the owners suggested the properties could form part of a larger site for redevelopment purposes. There are no current plans for a redevelopment to determine the need or otherwise for the properties for this purpose.
While the additional of these two properties to Council’s current holdings make a more regular shaped footprint for redevelopment the need for this land for this purpose has not been identified.
· Identification in Council strategic documents
The purchase of the properties has not been identified in the Regional Community Strategic Plan or associated documents.
· Land classification upon acquisition (operational or community per Section 25 Local Government Act 1993)
The classification of the land can be determined upon acquisition. If the property is classified as Community Land a Plan of Management must be prepared. If the properties are to be used for a longer term redevelopment of the Council Administration Building and short term lease in the interim then an Operational classification is more appropriate.
· Any property swap opportunities
Not applicable.
· Prospect for capital gain, rate of return, investment risk and timeframe
These prospects have not been examined in any detail. Both properties are currently leased and have positive commercial returns.
· Any commercial or redevelopment opportunity that would be considered in the overall public interest
Adding these properties to the current landholdings of Council in this locality provides an opportunity for commercial and future redevelopment. However these is no overall redevelopment plan involving the two properties being offered to Council for purchase.
· Stimulation of the market or enabling the local economy.
A recent Expression of Interest process for Council land in this locality identified some options for redevelopment however these plans did not include the two properties subject of this proposal.
· Demonstrable community need where there is evidence of market failure
Council’s strategic plans have not identified that the purchase of the building will meet a specific community or operational need.
· Costs including acquisition, ongoing and whole of life costing associated with any operational, capital improvement and opportunity costs
The purchase price is unknown at this stage.
· Funding arrangements and impact on Council finances or services
No financial resources have been identified in the Operational Plan or Long Term Financial Plan for the purchase of the properties.
7. Conclusion
The proposal does not meet Council’s current strategic priorities as identified in the Regional Community Strategic Plan and associate documents. Similarly it does not meet the criteria for acquisition in Council’s policy.
It is acknowledged that the current Council Administration Building is inadequate for its current and future purposes. The existing landholdings around the current Administrative Building provides an opportunity for a new building however Council also has other landholdings that may be just as suitable. As no design has been undertaken at this stage it is unclear as to whether or not the acquisition of these properties is necessary.
No financial resources have been identified in the Operational Plan or Long Term Financial Plan for the purchase of the properties.
At this point in time the strategic value of the properties is unclear particularly when the needs for a Council’s Administration Building now and into the future have not been determined.
Accordingly it is recommended not to proceed with the purchase of the properties at 8 and 10 Crago Street, Yass.
Key Pillar 4. Our Infrastructure
CSP Strategy IN4 - Maintain and update existing community facilities, and support the development of new community infrastructure as needed
Delivery Program Action IN4.1 - Develop and maintain new and existing recreational and community assets to address our communities needs in a sustainable manner
Operational Plan Activity IN4.1.4 - Manage Council’s properties and buildings
Ordinary Council Meeting 25 September 2019
10.1 Kerbside Bulky Goods and Revolve Centre
Councillor Jasmin Jones has given notice that at the Ordinary Council Meeting on 25 September 2019, she will move the following motion.
|
That: 1. A report be provided to Council on the cost-benefits of reinstating a kerbside bulky goods registered collection to coincide with next year’s garage sale trail date. 2. An additional report investigating the cost benefits of reopening the revolve centre with options for staffing such as insured and trained volunteers under staff management. The investigation to explore operational options such as a commercial/in town location already in Council ownership or cost neutral access and/or outsource materials to another seller. |
Background
There has been recent community lobbying and interest in reinstating the bulky goods pick up. Past analysis indicate the best cost and social benefit efficiency for this service was when it was combined with the Second hand Sunday event now replaced by the garage sale trail.
Council has also never formally looked at other locations for ‘Revolve’ and how that may offer better cost-social benefits. Council has never considered a volunteer base for partial staffing nor looked at outsourcing the revolve materials ‘harvesting’ or ‘selling’.
Interested parties in some or all of the materials might include but are not limited to local not for profit organisations, green value groups, local artists, men’s sheds, businesses like the Green Shed in Canberra and established local businesses with an interest in recycling.
Councillor: Jasmin Jones, Councillor
4/09/2019
General Manager’s Comments
The issue of ‘independent on-site recycling’ or ‘scavenging” at waste collection sites has presented a number of challenges and significant risk to local Councils in the past, especially in the area of WHS, leading to the prohibition of this activity in the large majority of sites across Australia.
In a report to Council in June 2019 (Item 7.1) regarding the operations of Council’s Waste Transfer Stations, it was proposed that a further report on the options regarding the operation of a reuse (‘Revolve’) type facility at Yass Waste Transfer Station, including opportunities for such a facility to be operated external to Council, was to be presented to Council ‘in the near future’. This report was proposed to be presented to the October 2019 meeting of Council.
Kerbside collection of bulky goods (often referred to as ‘hard refuse days’) are operated by a number of Councils generally where access to local waste collection stations is restricted or such stations are operated independently, under contract, of the local Council. Such services vary from set days during the year over a single collection timeframe to an ‘on demand’ service provided 12 times a year to each resident. The financial implications of these service variations are significant. A number of Councils have experienced issues in relation to disruption of kerbside waste piles due to scavenging activities to excessive volumes of waste being presented by the resident; thereby increasing the costs to provide this service to the community.
In order to present a wider report inclusive of both the potential operations of a ‘revolve shed’ and the options around kerbside bulky collection it is proposed that the report be presented to the November 2019 meeting of Council to allow further internal discussions around these matters.
Ordinary Council Meeting 25 September 2019
11.1 Questions With Notice - Cr Geoff Frost
SUMMARY
The following responses are provide to Questions on Notice from Cr Geoff Frost.
1. Has Council received a request for the Memorial Hall to be provided free of charge for the Irish and Celtic Music Festival? What response has been provided to the Festival organisers?
Answer
Yes a request was received via email on Thursday 22 August 2019.
The Festival organisers were seeking a waiver of fees for the use of Memorial Hall. The event was held on 13-15 September 2019.
The organisers are being charged $800 hall hire fee and $250-$300 for additional rubbish bins at Joe O’Connor and Banjo Patterson Parks. The total amount is $1,100.
Council already contributes to this event through additional cleaning of amenities at both parks during the festival. This contribution is made through the existing operational budget and the costs are not passed onto the organisers.
In the past the event received community grant seed funding to assist with the establishment of the event. This has progressively reduced each year to ensure the event does not become dependent on grant funds.
It is acknowledged that there are risks associated with hosting an event (e.g. projected ticket sale not matching estimates, cancellation of major act). Managing and mitigating any risks is a matter for the organisers.
As a ticketed event it is up to the organisers to ensure all their expenses are covered by the ticket prices and projected sales.
The organisers have not provided any details of their budgeting for the event. So projected income and expenditure are unknown. It they have overlooked the hall hire and additional rubbish bin services it raises the question as to whether Council should be responsible for their shortfall.
Funding this request from the Community Grants would be in advance of any other requests raising issues of equity and fairness.
Approval of the request was declined. This decision was communicated to the organisers on 28 August 2019.
2. Has Council made an offer to the proponents of the Coppabella wind farm regarding the provision of water for construction and/or dust suppression purposes? What were the terms of any offer?
Answer
Council is not aware of any arrangements for water supply between Coppabella Wind Farm and Council.
There were discussions through the approvals process on the availability or otherwise of water for construction purposes. This is a question raised by all the wind farm proponents. Any such supply would be in accordance with Council’s adopted fees and charges.
There is only one filling point (i.e. overhead stand pipe) in front of the Works Depot. An AVDATA account card (i.e. $70) is required to gain access to the stand pipe and water costs are $4.20.kL. Filling rates are variable – approximately 1-2 for a 10kL tank.
Where the water is used is not monitored.
There were a couple of inquiries via the procurement process undertaken by Coppabella however it is unknown if these resulted in a successful tender with the wind farm.
3. What is the current status of the Local Weed Action Plan? How many inspections on private and public property have been conducted? What action has resulted from these inspections?
Answer
A report will be prepared for the October2019 Council meeting.
4. What is the current state of the Revolve service at Yass Transfer Station? What are the administrative and practical impediments to the reinstatement of a full “revolve” service? What action has Council taken to overcome these impediments?
Answer
A report will be prepared for the October 2019 Council meeting.
5. Given recent reports in the national media regarding the ultimate destination of Australia’s recycled waste, what proportion of Yass Valley’s waste is actually recycled? Is it still worthwhile residents separating their rubbish?
Answer
Council, along with a number of other entities takes its recycling materials to the Materials Recycling Facility (MRF) in Canberra. Some 11-14% of the waste entering the MRF is not considered recyclable material or is contaminated with food waste and other putrescible waste. It should be noted that since the introduction of the Container Deposit Scheme in NSW the percentage of recyclable material at the MFR has decreased as that recycle stream has been taken out.
6. The Six Monthly Reporting documents note that progress on a number of initiatives in the economic and tourism area were curtailed in a number of areas due to the resignation of two key staff members early in 2019. If these staff were replaced on a temporary basis, why was there such a significant loss of productivity? If they were not, what was the saving to Council of not having these staff members? Were any savings redirected to other activities in the community?
Answer
The staff were not replaced. One staff member has been performing the role of Acting Coordinator and some additional casual resources have been engaged to ensure rosters for a 7 day per week service are maintained. The wages savings from the vacancies have assisted with these costs.
In addition the cost of hosting the recent NSW Export Capability Program in Yass was made possible from these salary savings.
Consultation has also been undertaken with Destination Southern NSW and the Tablelands group of Councils in regards to undertaking the gap analysis for the region. The contribution toward this work is in the order of $5,000 and is proposed to be funded through the salary savings.
In July 2019 the Economic Development Committee provided input into a review and resourcing of economic development and tourism. These comments were considered and a recent restructure of the economic development and tourism team has resulted in:
· A slight increase form 4.4 EFT staff to 4.6 EFT staff
· A projected salary saving of approximately $45,000
The projected savings have not been redirected to any other activities as this stage. This would occur as part of Council usual quarterly budget reporting.
7. The Six Monthly Reporting documents rightly note the lack of adequate community transport systems to meet community needs. What is proposed to remedy this situation? What discussions and representations have been made to other agencies on the community’s behalf?
Answer
Council’s current involvement with community transport is a service two half days per week (Monday and Friday) that largely picks ups and drops off from Murrumbateman and Yass. This means that there is limited community transport services to smaller communities in the local government area so any needs in these areas are not being met. There is difficulties with obtaining information from these communities on what the needs may be as no specific resources have been allocated to undertake survey work. The present funding arrangements do not allow for an expansion into these communities.
The review of Community Services has taken precedence over advocacy for additional resources for community transport.
8. What are the formal processes involved in changing the electoral system for Yass Valley to provide for the direct election of the Mayor at Council elections. What are the key deadlines for the process to begin in the current electoral cycle?
Answer
Under s16 Local Government Act 1993 a Constitutional Referendum is required to change the basis upon which the Mayor attains office (i.e. election by the Councillors or election by the electors).
A Constitutional Referendum is usually undertaken in conjunction with a General Election of all Councillors and, if successful, comes into effect at the next General Election of Councillors. Council need to resolve to undertake a referendum.
9. Some twelve months ago, at the last meeting of the Memorial Hall Committee, the former General Manager (then A/g General Manager) committed to hosting a community workshop to develop and discuss options for the future of the Memorial Hall (note the associated resolution in the Minutes of the Memorial Hall Committee, August 2018). Subsequently, the General Manager indicated that that the workshop would occur “by the end of October” and be facilitated by a Council staff member. Given that the need for the discussion has not changed and that a year has passed without action, when is it proposed that the workshop be conducted?
Answer
Community workshops are planned for late October 2019 following the recent appointment of an external facilitator (Elton Consulting) assisted by internal staff. Further information on this will be advertised in the community shortly.
10. What, if any local action is proposed for Graffiti Removal Day (27 October 2019)?
Answer
Council has not been involved in any local action in the past. Experience elsewhere suggest the more it is promoted the more graffiti seems to increase. Council’s current practice is to remove graffiti as quickly as possible (usually the same day).
Ordinary Council Meeting 25 September 2019
12.1 Minutes of the Audit, Risk and Improvement Committee Held on 3 September 2019
Report
The minutes of the Audit, Risk and Improvement Committee meeting held on 3 September 2019 are included in Attachment A.
From these minutes there are no items which covers a matter that:
· Requires expenditure not provided for in the current Operational Plan
· Involves a variation to a Council policy
· Is contrary to a previous decision or position of Council
· Relates to a matter which requires Council to form a view or adopt a position
· Deals with a matter of specific interest
|
That the minutes of the Audit, Risk and Improvement Committee meeting held on 3 September 2019 be noted
|
ATTACHMENTS: a. Audit, Risk and Improvement Committee Minutes 3 September 2019 ⇩
12.1 Minutes of the Audit, Risk and Improvement Committee Held on 3 September 2019
Attachment a Audit, Risk and Improvement Committee Minutes 3 September 2019





12.2 Minutes of the Bango Wind Farm Community Consultative Committee held on 27 August 2019
REPORT
The minutes of the Bango Wind Farm Community Consultative Committee meeting held on 27 August 2019 are included in Attachment A.
From these minutes there are no items which covers a matter that:
· Requires expenditure not provided for in the current Operational Plan
· Involves a variation to a Council policy
· Is contrary to a previous decision or position of Council
· Relates to a matter which requires Council to form a view or adopt a position
· Deals with a matter of specific interest
|
That the minutes of the Bango Wind Farm Community Consultative Committee meeting held on 27 August 2019 be noted |
ATTACHMENTS: a. Bango Wind Farm Community Consultative Committee Minutes 27 August 2019 ⇩
b. Downer Presentation ⇩
c. GE Presentation ⇩
12.2 Minutes of the Bango Wind Farm Community Consultative Committee held on 27 August 2019
Attachment a Bango Wind Farm Community Consultative Committee Minutes 27 August 2019





Attachment b Downer Presentation











